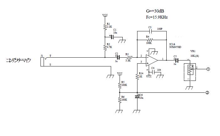
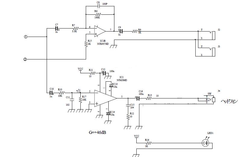
■集音装置の製作
(1)接続図
@入力(コンデンサマイク)から一段目の反転アンプまで

A一段目の反転アンプから出力(マイク、ジャック)まで

B電源部分

(2)部品表

●部品の選定
◆オペアンプの選定
オペアンプは種類が多く、選択する時に迷う方も多いと思います。ICパッケージの中に1個、2個、4個入りのように数の違いもあります。今回はオーディオ帯域を扱いますので、一般的なオーディオ用であるNJM4558を採用しました。(4558は他メーカーでもあります)
※選定するために必要な性能項目
今回のアンプは周波数10KHzにおいて利得+30dB以上が必要です。この性能以上であればどのオペアンプでも使用できます。ただし、利得以外のオペアンプ性能によって集音装置に性能差はあらわれないので、この項目とコスト、入手性から4558を選定しました。
◆抵抗の選定
抵抗はおおまかには「炭素被膜系」(カーボン抵抗)と「金属被膜系」(キンピ)の2種類になります。
それぞれの特徴は
・カーボン抵抗
→安価、ポピュラー、性能は良くない
→誤差 ±5%が標準
→温度係数 カタログには掲載しないがおおむね+350〜−1000ppm
・キンピ抵抗
→高精度
→誤差 ±1% ±0.5% これより誤差が少ないものもある
→温度係数 ±100ppmが一般的 これより小さいものもある
今回はすべてカーボン抵抗を使用しています。
その理由は
・誤差5%でも性能的(利得)に問題ない
・仮にアンプ全体で20%の利得誤差が発生したとしても音量的にはほとんど差は感じられない
・温度係数に関しても同様に抵抗値変化は問題ない
▼抵抗の温度係数について
「−1000ppm」とはどういうこと?
→読み方:「マイナス1000ピーピーエム」と読む
→ppmとは100万分の1のことです。
温度係数とは温度が1℃変化した時の抵抗値の変化率です。−1000ppmとは温度1℃の変化で
1000/1000000=0.001
例えば温度が20℃変化したとすると(常温23℃からたとえば冬場の3℃)
0.001×20=0.02
つまり 2% の抵抗値が減少(変化)することを意味します。
◆コンデンサーの選定
1.カップリングコンデンサー C2,5,7,9,10,16
・目的:直流(DC)をカットする為です。
・定数:容量を小さくすると低域成分が少なくなります。
・選択:容量的(1μ〜10μ)にアルミ電解コンデンサ(ケミコン)が適します。容量が少ない場合(0.001μ〜0.1μ)の場合はフィルム系が適します。セラミック系(セラコン)も静電容量値のみを考えると選択できますが、セラコンの場合は容量誤差が大きいこととオーディオとしては音質が良くないことであまり選択されません。
2.デカップリングコンデンサー C1,C6,C14,C12
・目的:動作安定用。
・選択:容量的にケミコン
3.動作安定および高域カットコンデンサ C3,C8
・目的:必要の無い高域成分をカット。アンプの動作安定用。
・選択:容量的にセラコン。
4.高域カットコンデンサー C11
・目的:高域成分カット。
・定数:グラフ1にあるような高域の周波数特性となるように決定。ここの定数を変えると音質が変化します。
・選択:容量的にフィルム系。
5.電源安定用コンデンサ C17
・目的:電池動作時に電圧が下がってきたときの動作安定用。
・定数:容量が大きいことが望ましいが、部品サイズ的に100μを設定。
・選択:容量的にケミコン。
◆ボリュームについて

CWとはクロックワイズの略で時計回りを意味します。
時計の針のように右周りにボリュームをまわすとボリュームの2番端子が3番端子の方向に移動します。つまり、右に回す方向で1−2番端子の抵抗が大きくなります。
※ボリュームの抵抗変化特性

・Aカーブ
→回転の最初は少しづつ変化
→オーディオの音量調節に適します。人間の耳が対数特性の為、
→自然な音量変化になるように使われます。
・Bカーブ
→回転角に対して直線的な変化。調整用です。
・Cカーブ
→Aカーブの対称形。