マルツTOP > APPLICATION LAB TOPページ > おすすめ技術記事アーカイブス > 電源デバイスを正しく適用し産業用電源としての要件を満たす方法
電源デバイスを正しく適用し産業用電源としての要件を満たす方法
著者 Bill Schweber 氏
Digi-Keyの北米担当編集者 提供
2020-01-16
マルツ掲載日:2020-04-20
産業用アプリケーション向けのAC/DC電源変換(オフライン電源変換とも呼ばれる)は、消費者向けや大量市場向けの電源変換とは大幅に異なります。一般に、産業用アプリケーションでは、電圧、電流、パワーレベルが大幅に高く、温度と電気に関して追加の耐久性要件が求められます。また、アクティブおよびスタンバイ向けの規制上の厳密な義務が定められており、フィードバックループや障害検知のために実行中の動作を監視する必要があります。
このような状況における有効な設計では、スイッチング電源デバイスとそのサポートコンポーネントに加えて、コンバータのコアであるパワーコンバータ制御回路と制御デバイスが重要になります。これらのデバイスやコンポーネントを使用して、選択した電源トポロジを実装し、望ましい電圧と電流で安定化DC出力を供給します。
コンバータは、MOSFETなどによる内蔵電源デバイスの場合と、SiC(シリコンカーバイド)などの外部ディスクリート電源デバイス用のコントローラやドライバとして機能する場合があります。一部のコンバータは固定したDCレールをシステム全体に供給しますが、他のコンバータは、あまり目立たないものの、特別なターンオン/ターンオフ特性が必要なゲートドライバとして重要な役割を果たします。
この記事では、産業用電源アプリケーションに適したさまざまなパワーコンバータトポロジに加えて、設計者がトポロジとその関連コンポーネントを選択する前に考慮する必要のある要素について説明します。その説明の過程で、例として、Rohm Semiconductorのコンポーネントを紹介し、これらのコンポーネントを効果的に適用する方法についても説明します。
パワーコンバータトポロジの選択
設計者はパワーコンバータを選択したり、産業用アプリケーションの厳しい要求を満たす電源を開発したりするときに、複数の選択肢やトレードオフとプロジェクトの優先事項との間のバランスを考慮する必要があります。
このバランスを取る方法は多数ありますが、最も一般的なアプローチは、入出力絶縁の必要性に加えて、電源が供給する必要がある電力(W)の検討から開始することです(図1、図2)。これらの2つの要素は、パワーコンバータトポロジの可能な選択肢を示します。


図1:パワーコンバータの設計者は、一般的に必要な電力出力範囲にマッピングされる幅広いトポロジが利用できます。(画像提供:Rohm Semiconductor)


図2:各コンバータトポロジは、アーキテクチャのコアを示したシンプルな回路図によって説明されており、絶縁タイプ(下部)と非絶縁タイプ(上部)のトポロジにグループ分けされています。(画像提供:Rohm Semiconductor)
これらのすべてのトポロジはスイッチモード電源(SMPS)トポロジであり、リニアモード電源ではないことに注意してください。リニア電源が使用されるのは、きわめて低い出力ノイズが不可欠であるニッチなアプリケーションのみです。これらでは、20%~40%の比較的低い効率が許容されます。ただし、産業用の実装では、そのような低電力関連のノイズが必要になることはまれです。
もちろん、実際には「適切な」アプローチを決定することは、次のような多くの要因が決定に影響を及ぼす可能性があるため、多くの場合、単純ではありません。
・基本性能:入出力の安定化と過渡応答が含まれる
・耐久性:いくつかのシナリオでは、一部のアプローチは電気や熱ストレスに対する許容度と耐性がより高い
・動作モード:電源は連続的電源、パルス電源、または断続性の高い電源になる場合がある
・定格電力を上回る電力が電源に必要
・ソリューションコスト
・絶縁の必要性
・効率:多くの意味を含んだ1つの短い単語
・耐久性:いくつかのシナリオでは、一部のアプローチは電気や熱ストレスに対する許容度と耐性がより高い
・動作モード:電源は連続的電源、パルス電源、または断続性の高い電源になる場合がある
・定格電力を上回る電力が電源に必要
・ソリューションコスト
・絶縁の必要性
・効率:多くの意味を含んだ1つの短い単語
ACライン絶縁は、昇圧/降圧、ユーザーの安全、システム性能のために使用されるトランスを介したほぼすべての産業用パワーコンバータに内在します。ただし、一次側トランスでも、一部のコンバータは、自身の動作、複数のレール間の電気的分離、高電圧レールのブートストラッピングのために、内部入出力絶縁(フローティング出力と呼ばれる場合がある)も必要とします。この入出力絶縁は、追加のトランスやフォトカプラを使用して実装することができます。
設計方法の選択では多くが効率的な要件を優先
産業用パワーコンバータに関するすべての議論では、効率を最優先事項として考慮する必要があります。効率性がランタイムと最も密接に関連しているバッテリ駆動型デバイスとは異なり、AC/DCコンバータの効率は、次のような他の目標によって決まります。
・動作コスト:多くの産業用アプリケーションでは数百から数千ワットの電力が必要です。そのようなアプリケーションの多くは24時間365日動作するため、動作コストは特に重要です。
・過剰な熱の放散:空気流(風量)が限られているか、アクティブ冷却機能が欠如している場合、多くの実装環境において周囲温度が高くなります。この熱により、コンポーネントに負担がかかり、故障するまでの時間が短くなり、交換のためにダウンタイムとコストが発生します。パワーコンバータの非効率性は、すでに高い周囲熱の負荷をさらに高めます。
・規制上の問題:アプリケーション、パワーレベル、領域に応じて、最低効率を定めた規格や要求事項が多数あります。また、これらの規格は許容される最小限の力率を定義しているため、パワーコンバータや電源に力率補正(PFC)の追加が要求される場合があります。
・過剰な熱の放散:空気流(風量)が限られているか、アクティブ冷却機能が欠如している場合、多くの実装環境において周囲温度が高くなります。この熱により、コンポーネントに負担がかかり、故障するまでの時間が短くなり、交換のためにダウンタイムとコストが発生します。パワーコンバータの非効率性は、すでに高い周囲熱の負荷をさらに高めます。
・規制上の問題:アプリケーション、パワーレベル、領域に応じて、最低効率を定めた規格や要求事項が多数あります。また、これらの規格は許容される最小限の力率を定義しているため、パワーコンバータや電源に力率補正(PFC)の追加が要求される場合があります。
たとえわずかな効率性の向上であっても、それが重要で有意であることは、簡単な計算でわかります。一見したところ5%の控えめな向上ですが、効率が65%から70%に向上したパワーコンバータについて考えてみます。
ここで、効率について補足的な視点から見てみると、非効率性が35%から30%に低下しています。これは5%の向上ですが、非効率性が5/35すなわち約14%低下していることを示しています。したがって、65%から70%への効率向上は、非効率性が14%低下することでもあります(そのため、コストと熱負荷、そしておそらく追加冷却の必要性が低下します)。これは著しい改善であり、熱設計の要件と動作コストに直接反映されます。
より高い効率の実現
特に、設計者が効率をさらに数パーセント向上させようと試みているときは、より効率的なAC/DCコンバータの設計につながるような「妙案」は1つもありません。その代わり、次のような大規模と小規模な戦略を組み合わせることにより、効率が向上します。
・コンバータ向けの適切なコアテクノロジを選択し、そのアプローチとパワーレベルに最も効果的なスイッチング周波数を決定します。通常、この周波数は100kHz~1MHzです。
・回路を最適化します。あらゆる基本設計には非効率性を招く要因があり、電源の設計者はこれらの要因を部分的または大幅に最小化する複数の方法を特定しています。それぞれの方法によって小さな改善がもたらされ、改善が積み重ねられます。
・高効率化を本質的に促進する能動部品と受動部品を使用します。現在、電源デバイス(MOSFET)と一部のダイオードの場合、こうした部品の使用とは、SiCプロセステクノロジに基づいた部品への移行を意味します。
現在、SiCテクノロジは、その低いオン抵抗と高温度下での優れた特性により、次世代の低損失スイッチングやブロッキングエレメント向けとして最も実現性の高い候補になっています。SiCは、高い降伏電圧と次に示すような特性により、シリコン単体と比べて、より多くの利点を提供します。
・破壊電界強度がはるかに高いため、同じ電圧定格でもずっと薄い膜厚で動作が可能となり、オン抵抗を大幅に抑えられます。
・熱伝導率が高いため、断面積における電流密度が高くなります。
・バンドギャップが広いので高温でのリーク電流を低く抑えられます。この理由から、SiCによるダイオードとFETはワイドバンドギャップ(WBG)デバイスと呼ばれます。
・熱伝導率が高いため、断面積における電流密度が高くなります。
・バンドギャップが広いので高温でのリーク電流を低く抑えられます。この理由から、SiCによるダイオードとFETはワイドバンドギャップ(WBG)デバイスと呼ばれます。
おおまかな「指標」を比較すると、SiCベースのMOSFETデバイスはシリコンデバイスの最大10倍の耐圧を持ち、25℃ではオン抵抗が半分以下になるため、約10倍の速さでスイッチングができます。同時に、シリコンの125℃に対し、SiCは200℃という高温での動作が可能なため、熱設計と熱管理が容易になります。
SiCスイッチングデバイスの電力処理能力の例として、Rohm SemiconductorのSCT3105KRC14を示します。このデバイスは、1200V、24A、150mΩの一般的なRDS(on)のNチャンネルSiCパワーMOSFETを使用しています。また、適用されたパルス幅で最大値にすばやく到達することを示す有益な熱抵抗特性を備えています(図3)。


図3:RohmのSCT3105KRC14(1200V、24A、Nチャンネル)SiCパワーMOSFETは、パルスドライブの場合でも、すばやく平衡状態に到達できる熱特性を備えています。(画像提供:Rohm Semiconductor)
ディスクリート電源と統合型電源の設計
低いパワーレベルでのオプションは、コンバータのレギュレータと関連パワースイッチングデバイスを組み合せたICを選択することです。このICの利点は、レギュレータと電源デバイス間の相互接続に最適化された経路があり、データシートが提供する仕様で、避けられない寄生が特徴付けられていることです。
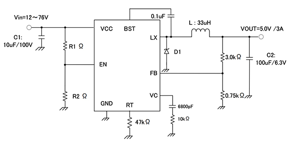
図4:RohmのBD9G341AEFJ-E2降圧スイッチングレギュレータでは、MOSFETとコントローラが統合されており、必要な外付け回路の数と複雑性が最小化されるほか、ソリューションのほぼ完全な特性評価が可能です。(画像提供:Rohm Semiconductor)
この小型HTSOP-J8デバイスのサイズは4.9×6.0×1.0mmであり、産業用の分散型電源アプリケーションに最適です。このデバイスは12V~76Vの入力を受け入れ、最大3Aの出力電力を供給します。その電流モードアーキテクチャは高速過渡応答やシンプルな位相補償設定を提供すると同時に、ユーザーが設定可能な50kHz~750kHzのスイッチング周波数をサポートします。
パワーレベル(および電圧と電流)が増大するにつれて、電源デバイスのパッケージングがより重要になり、独立した個々のデバイスを使用することがより難しくなります。そのような状況では、複数の電源デバイスを備えたあらかじめパッケージ化されたモジュールが魅力的な選択肢になります。
たとえば、RohmのBSM300D12P2E001は、1200Vと300Aを処理できる2つのSiC二重拡散MOSFET(DMOSFET)とSiCショットキーバリアダイオードを備えたハーフブリッジモジュールです(図5)。


図5:RohmのBSM300D12P2E001モジュールには、2つの接続されたSiC DMOSFETとSiCショットキーバリアダイオードが組み込まれているため、一般的なハーフブリッジ構成におけるMOSFETの整合が簡単になり、結果的な性能が特徴付けられます。(画像提供:Rohm Semiconductor)
単一のモジュールにMOSFETとそのダイオードを含めることにより、アセンブリ全体(長さ152mm、幅62mm、高さ17mmで、細長く薄いレンガのように見える)の性能が最適化されます。
また、モジュールには、熱の状態を監視できるようにする独立した温度センサ(NTCサーミスタ)が含まれ、その構造により、この電圧と電流のペアリングにおける主要な考慮事項である熱管理の改善が促進されます。
熱管理の改善は、コンポーネントを回路基板やヒートシンクに物理的に取り付けやすくすると同時に、機械的な完全性を実現し、耐久性の高い電力リード線をしっかりと接続することにより実現します。


図6:RohmのBSM300D12P2E001ハーフブリッジモジュールパッケージは、配線接続や物理的な取り付けを容易にし、熱に関する考慮事項を削減します。(画像提供:Rohm Semiconductor)
効果的なコンバータ動作を実現するドライバの重要性
シリコンやSiCベースのMOSFETは、ゲート駆動電圧、電流、スルーレート、過渡状態、オーバーシュート、入力静電容量、インダクタンスのほか、その他の多くの静的および動的な要因に関連する多数の詳細事項を慎重に考慮してオンおよびオフにする必要があります。
ゲートドライバは、制御プロセッサの出力から伝達される比較的シンプルな低レベル信号とスイッチングデバイスのゲート入力間のインターフェースとして機能します。このドライバは、電源デバイスの要件が負荷として一致する出力を備えた特別なタイプのパワーコンバータです。
ハーフブリッジやフルブリッジなどの一般的な構成でスイッチングデバイスのペアが使用される場合、電源レールとグランドの間の短絡の原因となるため、ドライバブロックでは、ハイサイドおよびローサイドのデバイスが同時に(瞬間的であっても)オンにならないようにする必要もあります。
さらに、一部の電源デバイスアプリケーションでは、電源デバイスの1つの経路または両方の経路がシステム接地からガルバニック絶縁されていることに加えて、相互に整合した性能を引き続き提供する必要があります。
これらの要件を満たすため一部の電源デバイスベンダは、1つ以上のスイッチングデバイス用に設計されたドライバICを提供しています。たとえば、Tamura/Rohmの2DU180506MR02ハーフブリッジゲートドライバICの特性と特長は、前述したRohmのハーフブリッジモジュールを補完します。このICは、さまざまな保護モードを追加すると同時に、指定したドライブをそのモジュールに提供するという課題を簡素化します(図7)。


図7:Tamura/Rohmの2DU180506MR02ゲートドライバICは、制御プロセッサとRohmのBSM300D12P2E001ハーフブリッジモジュール間で完全なインターフェースとして機能するように設計されています。(画像提供:Tamura)
このゲートドライバは、サイズが65mm×100mmの回路基板に取り付けられる高さ24mmの小型モジュールとしてパッケージ化されます。この基板は、DC電源、プロセッサインターフェース、電源モジュールドライブ向けのコネクタを提供します。
また、このゲートドライバは、ほぼすべての電源デバイス(特に電力が高い産業用アプリケーション向けのデバイス)が必要とする重要な監視機能も提供します。これらの機能には、過負荷保護、過熱保護(電源モジュールの一部であるサーミスタとインターフェース接続します)、不足電圧ロックアウト、ゲートドライブ障害インジケータが含まれます。
その他のハーフブリッジゲートドライバは、より汎用的です。RohmのBM60212FVは、NチャンネルMOSFETとIGBT向けの1200VハイサイドとローサイドのゲートドライバICです(図8)。このICは磁気絶縁を提供するコアレストランスを使用して、ハイサイドに必要なレベルシフティングを実装します。ただし、残りの内部機能が絶縁されていないため、正式には非絶縁ゲートドライバとして分類されます。


図8:RohmのBM60212FVハイサイド/ローサイドゲートドライバICは、ハイサイドドライブパスのレベルシフティング回路で磁気絶縁を使用します。ローサイドパスは絶縁されていません。(画像提供:Rohm Semiconductor)
サイズが6.5×8.1×2.0mmのSSOP-20Wパッケージに格納されているこの小さな部品は、3Vと5Vのドライブ信号と互換性があり、不足電圧ロックアウトやその他の機能を備えています。このICはAEC-Q100認定済みであり、自動車用の厳しい信頼性規格を満たしていることに注意してください。
「自動車用」は「産業用」とは異なりますが、一部の設計者は環境的に厳しい産業用の条件下での製品の信頼性を強化する1つの方法として、部品表(BOM)でAEC-Q100認定済み部品を指定することを好んでいます。これらの条件には、電気サージやEMI/RFI、極端な温度がもたらす熱ストレス、熱サイクルや振動に起因する機械的障害が含まれます。
電流の測定
パワーコンバータの設計では、多くの場合、出力から負荷に流れる電流量を知る必要がありますが、産業用アプリケーションではほとんどの場合において重要です。場合によっては、閉ループ性能のためにコンバータにフィードバックを提供するときに、この電流値が必要になります。
また、産業用の設定では、負荷や停止したり障害が発生したりしているモータなどの状況を監視するためにもこの電流値が必要です。この電流をリアルタイムで継続的に測定する方法の1つは、負荷と直列になっている抵抗器で電圧を感知することです。この意味では間違った名称ですが、多くの場合、この抵抗器はシャント抵抗器と呼ばれます。
概念的には、この方法による電流測定は、オームの法則の簡単な応用です。実際のところ、高電流の産業用コンバータの実装などでは、この方法は複数の課題をもたらします。最初に、設計者は適切な抵抗値を決定する必要があります。
ここで、トレードオフが存在します。値が大きい抵抗器を使用すると、IRドロップが増大するため、解像度とノイズ耐性が向上しますが、電力消費が増加し、負荷に対するレール電圧が下がり、コントローラ/負荷ループの安定性に悪影響を与える可能性があります。
一般に、手始めとして、抵抗器の電圧降下が最大電流で約100mVになるような抵抗値を選択するとよいでしょう。計算してみると、これによりミリオームの範囲内のセンス抵抗値がもたらされます。この値は、その他の回路機能では一般的なキロオームや高い値とは著しく対照的です。
設計者は抵抗値を決定した後、特定の物理コンポーネントを選択する必要があります。電流値が大きいため、この抵抗器には、他のほとんどの抵抗器と比べて比較的高いワット数定格が必要です。
さらに、この抵抗器は、室温で精度を保つだけでなく、低い抵抗温度係数(TCR)を確保できる材料と製造技術の両方を使用する必要があります。TCRが低いと、抵抗値の値は周囲温度が上昇したり、自己発熱により温度が上昇したりしても、感知できるほどに変化することはありません。
RohmのPSR400ITQFF0L50シャント抵抗器は、この一見シンプルな受動部品の複雑性を示している好例です。この抵抗器は、500µΩ(つまり、1mΩの2分の1)±1%の4W金属素子デバイスです(図9)。


図9:RohmのPSR400ITQFF0L50などの電流センス抵抗器は、専用の材料と技術で精密に製造された高度な受動部品であり、ミリオーム範囲の公称値と非常に低いTCRの両方を備えています。(画像提供:Rohm Semiconductor)
PSR400ITQFF0L50は金属を曲げたシンプルな部品に見えるかもしれませんが、その外観から誤解してはなりません。この5.2×10mmの部品は、銅と金属水素化物を慎重に調合することによって製造され、±175ppm/℃のTCRを提供します。
免責条項:このウェブサイト上で、さまざまな著者および/またはフォーラム参加者によって表明された意見、信念や視点は、Digi-Key Electronicsの意見、信念および視点またはDigi-Key Electronicsの公式な方針を必ずしも反映するものではありません。 このファミリには、より低いTCRとより高いTCRを備えた他の電流センス抵抗器があります。ちなみに、標準の「ありふれた」低コスト抵抗器は、約±2000~±4000ppm/⁰CのTCR(これらの超低抵抗金属プレート製の高電力シャント抵抗器よりも10~20倍高い)を備えています。
高い電流値でシャント抵抗器を使用する場合、その電気的な接続と同様に、物理的な取り付けとヒートシンクが重要な考慮事項になります。ミリオーム範囲の抵抗器では、要求される4線式ケルビン接続点の抵抗を非常に低くする必要があります。また、これらの接続点は、接続抵抗によって乱されない有効な読み取り値を提供するように物理的に配置する必要があります。
まとめ
産業用電源やコンバータの設計者は、性能、コスト、スペース、信頼性の要件を満たすために、それぞれ一連の課題に直面しており、これらの課題はアプリケーション環境のストレスが原因です。パワーレベルが高くなると、効率、熱放散、パッケージングをさらに考慮する必要があります。また、ゲートドライバや電流センスの問題にも対応する必要があります。
ここに示した産業用電源のコアビルディングブロック(ディスクリートデバイス、統合型コンポーネント、モジュラー電源コンポーネントなど)は、アプリケーションの要件を十分に考慮しており、産業用クラス電源およびコンバータの課題に直ちに対応することができます。
このページのコンテンツはDigi-Key社より提供されています。
英文でのオリジナルのコンテンツはDigi-Keyサイトでご確認いただけます。
Digi-Key社の全製品は 1個からマルツオンラインで購入できます

ODM、OEM、EMSで定期購入や量産をご検討のお客様へ【価格交渉OK】
毎月一定額をご購入予定のお客様や量産部品としてご検討されているお客様には、マルツ特別価格にてDigi-Key社製品を供給いたします。
条件に応じて、マルツオンライン表示価格よりもお安い価格をご提示できる場合がございます。
是非一度、マルツエレックにお見積もりをご用命ください。






