マルツTOP > APPLICATION LAB TOPページ > おすすめ技術記事アーカイブス > 包括的なPLCリファレンス設計を使用して産業用IoTアプリケーション開発を迅速化
包括的なPLCリファレンス設計を使用して産業用IoTアプリケーション開発を迅速化
産業向けのモノのインターネット(IIoT)アプリケーションは、複雑な産業システムの効率を確実に向上させます。これらのIIoTアプリケーションを実現するのは次世代のマイクロコントローラベースのプログラム可能ロジックコントローラ(PLC)ですが、開発者はこれらのシステムに必要な幅広い産業向けのインターフェースをサポートすると同時に、デバイスを工場施設内に収まるコンパクトなものにすることが求められます。
これらの課題は、より高度なIIoTアプリケーションの作成という最終的な目標を達成する上で大きな妨げになっています。しかし、カスタムPLC IOのモジュラー型アプローチを利用することで、開発者はこの課題に対処することができます。
この記事では、IIoT向けの高度なIO設計に関連する課題について説明します。その後、モジュラーシステムソリューション(ここではMaxim Integratedの例)を紹介し、このソリューションを既製のソリューション、または最新のカスタムIIOTアプリケーション向けのリファレンス設計として使用する方法も説明します。
IIoTで進化し続けるPLCの役割
ファクトリオートメーションシステムにおける仲介者としての役割を担うPLCは、長年にわたり、センサ、アクチュエータ、その他の機器をホストシステムに接続するために必要な複数のインターフェースを提供してきました。IIoTアプリケーションに対応する上で、PLCシステムは、急増しているエンドデバイスとローカル処理機能をサポートすると同時に、機械の各部品に適合するように、または作業セルや部品組み立てラインで目立たないように小さいサイズを維持する必要があります。このため、開発者は産業環境に必要な多くのインターフェースに関連する設計詳細で行き詰まる場合があります。
多くの場合、この状況に陥った開発者は時間を非効率に使うことになります。この時間を施設のスマート化、適応製造、予知保全、および人口知能方式に基づいて作成されたその他の新しい機能に対応する高度なソリューションの提供に使うことができます。センサやアクチュエータに柔軟なモジュラーインタフェースアプローチを使用することで開発時間は短縮されますが、そのインターフェースソリューションには過酷な産業環境に耐えるための堅牢さも必要です。
産業向けインターフェース
標準的な環境では、ペリフェラルデバイスとホストシステム間にデジタルおよびアナログ両方の信号に対応する幅広いインターフェースの組み合わせが必要です。特に、IO-Link産業規格は、互換性のあるエンドデバイスに加え、従来型のセンサやアクチュエータを接続する効率的なアプローチとして登場しました。
標準的な2点間IO-Link接続では、開発者はPLCでIO-Linkマスターを使用して、標準のM12コネクタで終端する低コストの3線または4線式のアンシールドケーブルでIO-Linkトランシーバに接続します。その電気的インターフェースと機能プロトコルを通じて、IO-Linkは過酷で電気的にノイズの多い産業環境でも信頼の高い通信を確保します。
Maxim IntegratedのMAX14819などのIO-Linkマスターデバイスによって、IO-Linkの電気的インターフェースとプロトコルの実装の複雑さが解消されます。電気的インターフェースについて、MAX14819には、調整されたL+およびL-電源の生成に必要な電気回路とIO-Link規格に必要なC/Qデータ信号が統合されています。通信プロトコルについては、IO-Linkメッセージング方式の基礎となるIO-Linkフレーム、UART、およびFIFOが統合されています(「Use IO-Link Transceivers to Cut Power, Boost Performance, and Simplify Development」を参照)。
センサまたはアクチュエータをPLCのIO-Linkマスターに接続するために、開発者はMaximのMAX14827Aトランシーバを使用して、互換のIO-Linkデバイスを利用することも、独自のデバイスを簡単に構築することもできます(図1)。
図1:開発者はペリフェラルセンサのMaxim IntegratedのMAX14827A IO-LinkトランシーバをPLCまたは他のホストシステムのMAX14819 IO-Linkマスターとぺアリングして、IO-Linkの2点間通信リンクを迅速に実装できます。(画像提供:Maxim Integrated)
IO-Linkは新しい産業環境で確立されていますが、他の標準インターフェースも引き続き従来型の環境と最新の環境の両方で応用されています。特に、RS-485は最も広く使用され続けているシリアルインターフェース標準の1つです。RS-232やRS-422などの初期のシリアルインターフェースよりも堅牢に設計されているRS-485は、24AWGツイストペアでの双方向通信に使用される標準の電気的インターフェースです。そのコモンモードの性能特性は、ノイズの多い環境でも長いケーブル長で信頼の高い動作を行うための要件に対応するために中心的な役割を果たしています。したがって、RS-485は多くのファクトリネットワークの基盤を提供しています。たとえば、ProfibusとFieldbusの物理レイヤ(PHY)として機能しています。
IO-Linkと同様に、エンジニアはRS-485通信の実装を簡素化するために設計された統合デバイスをすぐに見つけることができます。産業用アプリケーション専用に作成されているMaxim IntegratedのMAXM22511 RS-485トランシーバは、このインターフェースの実装を簡素化するだけでなく、過酷な環境でその整合性を保護します。開発者は、このデバイスを使用して、 コンポーネントを追加することなく、MAXM22511のケーブル側をツイストペアに接続し、MAXM22511のUART側をマイクロコントローラまたはその他のデジタルデバイスに接続するだけでガルバニック絶縁RS-485インターフェースを実装できます(図2)。
デバイス内に内蔵されている高電圧コンデンサはデータチャンネルを絶縁し、デバイスのDC/DCレギュレータに組み込まれたトランスは、オンチップ低ドロップアウト(LDO)レギュレータを通じてケーブル側に絶縁された電源を提供します。

デバイス内に内蔵されている高電圧コンデンサはデータチャンネルを絶縁し、デバイスのDC/DCレギュレータに組み込まれたトランスは、オンチップ低ドロップアウト(LDO)レギュレータを通じてケーブル側に絶縁された電源を提供します。
図2:Maxim IntegratedのMAXM22511トランシーバは、産業用RS-485インターフェースの実装を簡素化し、ケーブル側の電気的事象に対する組み込みの絶縁保護も提供します。(画像提供:Maxim Integrated)
実際、通常の産業オート―メーションシステムには、IO-LinkおよびRS-485インターフェース以外のインターフェースのサポートが必要になる可能性があります。入力側では、通常、IEC 61131-2とその3つの入力タイプすべてに準拠するデジタル入力デバイスをサポートする必要があります。タイプ1は機械的開閉接点を備える古い3線式センサ、タイプ2は半導体インターフェースを備える初期の2線式センサ、タイプ3は最新の2線式または3線式低電力センサです。
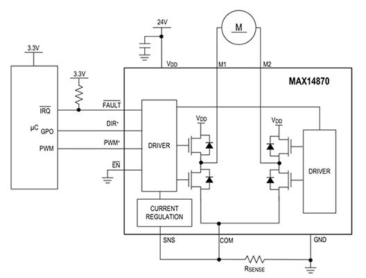
図3:Maxim IntegratedのMAX14870に統合されているドライバとスイッチを使用して、開発者はいくつかのコンポーネントを追加するだけでPWM制御モータサブシステムを実装できます。(画像提供:Maxim Integrated)
次世代のPLC設計
幅広い特殊なICを利用することで、産業システムに必要な各種インターフェースの実装に関連する低レベルの設計の課題の多くが軽減されています。それでも、それぞれが独自の設計要件を持つ多数の必須インターフェースデバイスで、エンジニアは、最小限のコンパクト設計に複数のインターフェースデバイスとマイクロコントローラを結合するという課題を抱えています。高度なIIoTアプリケーションの基礎を構築している開発者は、Maxim IntegratedのMAXREFDES212 Go-IO PLCシステムを使用して、この難題を乗り越えることができます。
Maxim IntegratedのMAXREFDES212 Go-IO PLCシステムは、それぞれが次世代PLCの幅広い要件を満たすように設計されている複数の小型ボードで構成されるモジュラーシステムです。設計者はアプリケーションプロセッサボード(MAXREFDES211)、IO-Linkファクトリオートメーションボード(MAXREFDES200)、およびモーション制御ボード(MAXREFDES201)を、IO端末ブロックと個々のIO-Link互換M12コネクタを提供するベースボード(MAXREFDES215)に接続します(図4)。(Maximは4つのボードにMAXREFDESxxx指定番号を示していますが、これらのボードはMAXREFDES212 Go-IO PLCシステムの一部としてのみ入手できます)。
一緒に接続されたGo-IOシステムに含まれるボードは、サイズが3平方インチに満たないコンパクトなマイクロコントローラベースのPLCを提供し、IO-Link、RS-485、IEC 61131-2準拠のデジタル入力、デジタル出力、モータ制御など、幅広いインターフェースをサポートする20以上のIOも提供します。開発者は、すぐにGo-IO PLCを使用して既存の産業システムを補完することも、カスタムPLCのリファレンス設計として使用することもできます。
図4:Maxim IntegratedのGO-IO PLCモジュラー設計では、開発者はARMマイクロコントローラベースのアプリケーションプロセッサボード(MAXREFDES211)、ファクトリオートメーションボード(MAXREFDES200)、およびモーション制御ボード(MAXREFDES201)を含む個々のボードをベースボード(MAXREFDES215)に接続してPLCを設定できます。(画像提供:Maxim Integrated)
PLCの物理フレームワークとしての役割以外に、キャリアボードは標準の24Vウォールアダプタ、またはキャリアボードのネジ端子に接続されている個々の高電流源から供給される安定化電圧をアドオンボードに提供します。ここで、ボード設計者はMaximのMAX17681 DC/DCインバータ、インダクタ、およびMAX17608電流保護ICを組み合わせて、他のボードに絶縁電力を提供します(図5)。追加されたMAX17608デバイスによって、個々のボードで使用できる追加の24V電源が保護されます。

PLCの物理フレームワークとしての役割以外に、キャリアボードは標準の24Vウォールアダプタ、またはキャリアボードのネジ端子に接続されている個々の高電流源から供給される安定化電圧をアドオンボードに提供します。ここで、ボード設計者はMaximのMAX17681 DC/DCインバータ、インダクタ、およびMAX17608電流保護ICを組み合わせて、他のボードに絶縁電力を提供します(図5)。追加されたMAX17608デバイスによって、個々のボードで使用できる追加の24V電源が保護されます。
図5:MaximのGo-IOキャリアボードは、PLC設計のこのモジュラーアプローチに含まれる他のボードにコネクタと電力を提供します。(画像提供:Maxim Integrated)
キャリアボードのベースに接続されるアプリケーションプロセッサボードには、MaximのMAX32630コントローラと、組み立てられたPLC用のコードの開発と実行をサポートする機能が含まれます(図6)。FPU CPU搭載のArm Cortex-M4に基づいたMAX32630は、新しいIIoT PLCに必要な低電力、セキュリティ、および プロセッサ性能の組み合わせを提供します。キャリアボードからの電力を消費するアプリケーションプロセッサボードは、MAX17502 DC/DCコンバータを使用して24V電源を3.3Vに降圧し、2個のMAX1806リニアレギュレータに供給します。これらのレギュレータは、MAX32630に必要な1.8Vおよび1.2Vの電源を提供します。

図6:MaximのGo-IOアプリケーションプロセッサボードは、アドオンボードの機能を調整するMaximのMAX32630マイクロプロセッサをホストし、このモジュラーシステムで使用されるさまざまなボードを相互接続するために使用する80極コネクタを通じて共有SPIバスで通信します。(画像提供:Maxim Integrated)

図8:ファクトリオートメーションボードで使用されているものと同様の保護スキームを組み込むGo-IOモーション制御ボードでは、開発者向けにモータ、リレー、その他の産業用サブシステムの高度な制御機能を実装するために必要なドライバ出力とエンコーダ入力が提供されます。(画像提供:Maxim Integrated)
開発システムとインターフェースするUSBコネクタとともに、ボードは1線式、I2C、UART、およびSPI接続をサポートします。実際、アプリケーションプロセッサボードは、モジュラーGo-IOシステム全体で使用する複数のSPIバスを提供します。APP_SP1およびAPP_SP2の2つのSPIバスは、他のプラグインボードで使用される80極コネクタに接続します。以下で説明しているように、APP_SP2はシステムの保護で特に重要な役割を果たします。
最後の2つのSPIバスは、この記事の執筆時点では使用されていません。SD_SPIバスはSDカードを接続するために予約され、WIFI_SPIバスはWi-Fiモジュール用に予約されています。現在サポートされていませんが、設計ハードウェアの仕様には、Microchip TechnologyのATWINC1510-MR210PB1952 Wi-Fiモジュールが含まれます。このモジュールは、 パワーアンプ(PA)、低ノイズアンプ(LNA)、スイッチ、およびトレースアンテナを含む完全なWi-Fiサブシステムが含まれています。
アプリケーションプロセッサボードは、制御されたデジタルドメイン内で単独で動作しますが、産業用インターフェースは常にケーブルの短絡や静電放電による電圧の急上昇の影響を受ける可能性があります。原因が何であれ、これらは狭い電圧レール内で動作するように設計されたデジタル電子機器を劣化または破壊する可能性があります。前述したように、Maxim IntegratedのMAXM22511 RS-485トランシーバICなどのインターフェースデバイスは、ケーブル側の影響からデジタル電気回路を保護するように設計された組み込み絶縁を備えています。ただし、ボードレベルでは、エンジニアが設計全体に絶縁を組み込む必要があります。Go-IO PLCシステムのリファレンス設計は、絶縁のシステムレベルアプローチを示しています。
APP_SPI2バスへの接続を保護するように設計されたMAXREFDES212キットとリファレンス設計は、残り2つのアドオンボードのファクトリオートメーションおよびモーション制御ボードの両方に、共通の絶縁アプローチを使用します。このアプローチでは、複数のデジタル絶縁デバイスが、APP_SPI2 SPI バス、および80極コネクタで伝送される他の信号ラインを保護します。このコネクタはアドオンボードのデバイスをアプリケーションプロセッサボードのMAX32630コントローラにリンクします。
ここで、Go-IO設計はMAX22192に組み込まれている絶縁されたSPIインターフェースを利用して、各アドオンボードに組み込まれているMaximのMAX3108 UARTなど、他のアドオンボードデバイスに保護されたボード側SPIバスを提供します。Go-IO設計には、SPIトランザクション用に最適化された6つの絶縁されたチャンネルを提供するMaximのMAX14483 ICも組み込まれています。最後に、この設計では、追加のSPI接続および固有の信号ラインを保護するように設定された複数のMaximのMAX14130 4チャンネルデジタルアイソレータを使用しています。
MAX14483およびMAX14130デジタルアイソレータの設定は2つのアドオンボードで若干異なりますが、どちらのボードも、前述の、ファクトリオートメーションボードの設計に見られる一般的なアーキテクチャを共有します(図7)。絶縁の同様のアプローチとともに、どちらのボードもMaximのMAX22192で提供されるIEC 61131-2準拠の入力に加え、MAX3108およびMAXM22511を通じて提供される保護されたRS-485インターフェースにアクセスしています。

図7:MaximのGo-IOファクトリオートメーションボードは、マイクロコントローラと専用のインターフェースデバイス間に絶縁された接続を提供し、開発者に、デジタル入力、デジタル出力、RS-485、IO-Linkを含む複数の産業用インターフェースのサポートを提供します。(画像提供:Maxim Integrated)
2つのアドオンボードの主な違いは、一方のボードでサポートされるファクトリオートメーションインターフェースと、もう一方のボードでサポートされるモーション制御機能のサポートに使用されるデバイスの構成にあります。ファクトリオートメーションボード(MAXREFDES200)では、保護されたSPIバスと信号ラインが高速出力ドライバおよびIO-Linkサブシステムに接続します。
ここでは、ボード設計は、前述のMaximのMAX14912高速スイッチ/ドライバを使用してデジタル出力制御を提供しています。IO-Linkサブシステムでは、ボード設計でMaximのMAX14819 IO-Linkマスタートランシーバのペアと、プリロードされたIO-Linkプロトコルスタックを実行する STMicroelectronicsのSTM32F412マイクロプロセッサが結合されています。
安定化電源については、各ボードにMaximのMAXM15462 DC/DCコンバータのペアが組み込まれ、キャリアボードからの24Vの電源が、3V3_DIO、3V3_MCU、5V0_DIOとして各ボードに必要な電源レベルにステップダウンされます。さらに、MAX22192の内蔵LDOによって24Vの電源が、その保護領域内のMAX14130デジタルアイソレータで使用される3.3V VDD_IO電源に変換されます。
モーション制御ボード(MAXREFDES201)では、設計で、デジタルデバイスとMAX14870モーションドライバおよびMA14890エンコーダが結合されています(図8)。前述したように、MAX14870とMA14890を組み合わせることで、開発者は、モータ、リレー、その他のデバイスに組み込まれた高精度の制御システムを実装するために必要な主要機能を利用できます。
図8:ファクトリオートメーションボードで使用されているものと同様の保護スキームを組み込むGo-IOモーション制御ボードでは、開発者向けにモータ、リレー、その他の産業用サブシステムの高度な制御機能を実装するために必要なドライバ出力とエンコーダ入力が提供されます。(画像提供:Maxim Integrated)
エンジニアがGo-IO PLCシステムのソフトウェア開発を迅速化できるように、Maximはドライバと基本のテストルーチンを含む基本のソフトウェアパッケージを提供しています。基になるフレームワークはMaximのMAX32630コントローラのファームウェアとしてプリロードされますが、 開発者は、システムのアプリケーションプログラミングインターフェースを通じて個々のデバイスを操作するための基本の設計パターンを示すサンプルソフトウェアを確認できます(リスト1)。
産業用IOインターフェースに焦点を置いたGO-IO PLCシステムハードウェアリファレンス設計およびその付属ソフトウェアは、高度な産業用オートメーションシステムの実装に必要な重要な基盤を提供します。
* ************************************************************************* */
int TEST_MAX22192_run_tests(void){
int error;
di_channel_t di_ch;
TEST_print_line(0, 0, 0);
TEST_print_header("MAX22192 Tests", 0);
TEST_print_header("HW", 0); //Read input for channel 1
di_ch = DI1;
error = MAX22192_read_input(di_ch);
printf("Test- MAX22192_read_input(%d): %d", di_ch, error);
TEST_print_pass(error == 1, 1);
.../
* ************************************************************************* */
int error;
di_channel_t di_ch;
TEST_print_line(0, 0, 0);
TEST_print_header("MAX22192 Tests", 0);
TEST_print_header("HW", 0); //Read input for channel 1
di_ch = DI1;
error = MAX22192_read_input(di_ch);
printf("Test- MAX22192_read_input(%d): %d", di_ch, error);
TEST_print_pass(error == 1, 1);
.../
* ************************************************************************* */
int TEST_MAX14912_run_tests(void){
int error;
int counter;
do_channel_t do_ch;
do_mode_t do_mode;
uint8_t do_value;
TEST_print_line(0, 0, 0);
TEST_print_header("MAX14912 Tests", 0);
TEST_print_header("HW", 0); //Write mode for channel 1
do_ch = DO1;
do_mode = DO_MODE_HS;
error = MAX14912_write_mode(do_ch, do_mode);
printf("Test- MAX14912_write_mode(%d, %d): %d", do_ch, do_mode, error);
TEST_print_pass(error == 0, 0);
...
リスト1:Maxim Integratedのソフトウェアディストリビューションには、Maxim IntegratedのMAX22192デジタル入力ICの個々のチャンネルからの読み込み(MAX22192_read_input())とMaxim IntegratedのMAX14912デジタル入力ICの個々のチャンネルへの書き込み(MAX14912_write_mode())を含むペリフェラル動作の基本設計パターンを示すテストコードが含まれています。(コード提供:Maxim Integrated)
int error;
int counter;
do_channel_t do_ch;
do_mode_t do_mode;
uint8_t do_value;
TEST_print_line(0, 0, 0);
TEST_print_header("MAX14912 Tests", 0);
TEST_print_header("HW", 0); //Write mode for channel 1
do_ch = DO1;
do_mode = DO_MODE_HS;
error = MAX14912_write_mode(do_ch, do_mode);
printf("Test- MAX14912_write_mode(%d, %d): %d", do_ch, do_mode, error);
TEST_print_pass(error == 0, 0);
...
リスト1:Maxim Integratedのソフトウェアディストリビューションには、Maxim IntegratedのMAX22192デジタル入力ICの個々のチャンネルからの読み込み(MAX22192_read_input())とMaxim IntegratedのMAX14912デジタル入力ICの個々のチャンネルへの書き込み(MAX14912_write_mode())を含むペリフェラル動作の基本設計パターンを示すテストコードが含まれています。(コード提供:Maxim Integrated)
まとめ
ダイナミックな製造、予知保全、その他の高度な人口知能方式の高度なアプリケーションは、センサ、アクチュエータ、その他の産業用機器への信頼できる接続に依存しています。Maxim IntegratedのGo-IO PLCモジュラーシステムおよびリファレンス設計は、既存の環境に対応する既製のプラットフォームと、新しい要件に対応する拡張可能な基盤を提供します。Go-IO PLCプラットフォームを利用することで、開発者はコンパクトなPLCソリューションを迅速に導入して高度な製造システムを実装できます。
免責条項:このウェブサイト上で、さまざまな著者および/またはフォーラム参加者によって表明された意見、信念や視点は、Digi-Key Electronicsの意見、信念および視点またはDigi-Key Electronicsの公式な方針を必ずしも反映するものではありません。
このページのコンテンツはDigi-Key社より提供されています。
英文でのオリジナルのコンテンツはDigi-Keyサイトでご確認いただけます。
Digi-Key社の全製品は 1個からマルツオンラインで購入できます
ODM、OEM、EMSで定期購入や量産をご検討のお客様へ【価格交渉OK】
毎月一定額をご購入予定のお客様や、量産部品としてご検討されているお客様には、マルツ特別価格にてDigi-Key社製品を供給いたします。
条件に応じて、マルツオンライン表示価格よりもお安い価格をご提示できる場合がございます。
是非一度、マルツエレックにお見積もりをご用命ください。






