マルツTOP > APPLICATION LAB TOPページ > おすすめ技術記事アーカイブス > 対数アンプの基礎と広いダイナミックレンジの信号を処理する方法
対数アンプの基礎と広いダイナミックレンジの信号を処理する方法
著者 Art Pini 氏
Digi-Keyの北米担当編集者 提供
2019-03-21
マルツ掲載日:2019-07-01
高ダイナミックレンジ信号の処理は、設計者にとって大きな問題となります。それは、振幅変動が100dBを超える信号を、標準ダイナミックレンジ60dB~100dBの線形アンプまたはA/Dコンバータ(ADC)にどのように適用できるか、という問題です。このような信号は、レーダーやソナー、通信システム、および光ファイバシステムなどの音響測距デバイスで発生します。これらのシステムでは、低振幅信号には高ゲイン、高振幅信号には低ゲインが必要になります。
これらの信号をダイナミックにスケーリングして、振幅レンジの下限で信号ロスを防ぎ、振幅レンジの上限で制限またはクリッピングすることができるでしょうか?
対数アンプ、対数コンバータ、またはログアンプと呼ばれる回路は、低レベル信号には高ゲインを提供し、高レベル信号には漸進的に低ゲインを提供することにより、この問題を解決します。
この記事では、低周波および高周波アプリケーションに対応したログアンプの種類をいくつか紹介し説明します。さらに、これらの便利な非線形アンプの仕様と標準的なアプリケーションを説明します。
対数アンプの機能
ログアンプは非線形のアナログアンプで、入力信号や信号のエンベロープを対数で出力します。大きなダイナミックレンジの入力信号を圧縮して、振幅レンジが固定化された出力信号に変換します。これは、低レベル入力信号に高ゲインを提供し、高レベル信号に漸進的に低ゲインを提供することにより実現します(図1)。

図1:ログアンプは、低振幅信号に高ゲインを適用し、高レベル信号に漸進的に低ゲインを適用することにより、入力信号(上部トレース)を圧縮します。中間トレースは入力のログを示しており、下部トレースはログアンプ出力のエンベロープです。(画像提供:Digi-Key Electronics)
図1:ログアンプは、低振幅信号に高ゲインを適用し、高レベル信号に漸進的に低ゲインを適用することにより、入力信号(上部トレース)を圧縮します。中間トレースは入力のログを示しており、下部トレースはログアンプ出力のエンベロープです。(画像提供:Digi-Key Electronics)
入力信号(上部トレース)は、振幅変調を受けた搬送波です。変調信号は線形ランプです。ログアンプ出力(中間トレース)は、低レベル信号に高ゲインを提供し、信号レベルの増幅に伴って漸進的に低ゲインを提供します。これにより、対数的に重み付けされた出力信号を生成します。下部トレースはログアンプ出力のエンベロープで、検出器タイプのログアンプの出力オプションです。ADCの前に適用されたログアンプは、入力信号を圧縮して、ADCの固定入力範囲に適合するようにします。
ログアンプトポロジ
2種類の異なるログアンプトポロジ(マルチステージログアンプとDCログアンプ)があります。マルチステージログアンプは、一連のアンプのシーケンシャル制限に依存しています。このトポロジは、最大数GHzの高周波信号で最も頻繁に使用され、レーダおよび通信アプリケーションで一般的に見られます。
DCログアンプは、オペアンプのフィードバックループでダイオードまたはダイオード接続のトランジスタを使用します。このタイプのログアンプは、20MHz以下の周波数に制限されています。この技術を使用するログアンプは、一般的に制御アプリケーションのセンサで使用されています。
マルチステージログアンプ
マルチステージログアンプでは、優れた過負荷制限特性を持つ一連の線形アンプ、各出力による次の段の駆動、および加算回路を使用して対数振幅応答を実現します(図2)。

図2:個々の出力が加算される複数の線形アンプを直列接続した簡単な概念モデルを示しています(上)。このアプローチは、伝達関数グラフが示すように対数振幅応答を生成します(下)。(画像提供:Digi-Key Electronics)
図2:個々の出力が加算される複数の線形アンプを直列接続した簡単な概念モデルを示しています(上)。このアプローチは、伝達関数グラフが示すように対数振幅応答を生成します(下)。(画像提供:Digi-Key Electronics)
図2に示される一連のアンプは、ゲインが同じAである4個のアンプを使用します。低振幅信号(いずれかの段で制限を引き起こすレベル以下)は、N×A(この場合、4×A)のゲインが得られます。これは、図の下部にある伝達関数に示されています。左端(赤色)の部分は、0とVMAX/A^4間の振幅(VMAXは最大入力電圧)における線分の傾きが示すように、N×Aのゲインを生成します。
入力レベルが増大すると、ある時点から最後のアンプ(第4段)は制限を開始します。全体的なゲインは、(N-1)×Aまたは3×Aになります。緑色の部分の傾き(入力レベルVMAX/A^3とVMAX/A^4の間)は、このゲイン範囲を示しています。同様に、入力レベルが増大し続けると、初期段のアンプは連続的に制限を開始します。濃い青色の部分のゲインは(N-2)×A、赤紫色の部分のゲインは(N-3)×A、薄い青色の部分のゲインは(N-4)×Aまたは0です。
この概念モデルは、一連のアンプを使用した対数応答の生成方法を説明するのに役立ちますが、これには好ましくない問題もあります。それは、各アンプ段に関連した固有の伝播遅延です。第1段からの信号コンポーネントは後続段の信号コンポーネントよりも先に加算回路に到達するため、出力波形が歪んでしまいます。この問題は、基本回路を変更することにより修正できます(図3)。

図3:アンプのペアによるカスケードアーキテクチャを使用することにより、直列ログアンプトポロジを変更して遅延を解消できます。各ペアは、必要に応じてゲインを提供するリミティングアンプと、振幅が不要な場合のユニティゲインバッファで構成されています。加算は各段で発生し遅延を解消します。(画像提供:Digi-Key Electronics)
図3:アンプのペアによるカスケードアーキテクチャを使用することにより、直列ログアンプトポロジを変更して遅延を解消できます。各ペアは、必要に応じてゲインを提供するリミティングアンプと、振幅が不要な場合のユニティゲインバッファで構成されています。加算は各段で発生し遅延を解消します。(画像提供:Digi-Key Electronics)
このトポロジは、アンプのペアにより単一段アンプを置き換えます。各ペアは、必要に応じてゲインを提供するリミティングアンプと、ゲインが不要な場合のユニティゲインバッファで構成されています。加算は各段で発生し、単一加算器を使用した場合に発生する遅延を解消します。小さな信号に対して、リミティングアンプはドミナントパスを提供します。信号振幅が増幅すると、最後の段は制限を開始し、その段のユニティゲインアンプが加算器に対してドミナント入力になるようにします。入力レベルがさらに大きくなると、初期段が次々と制限を開始し、ゲインの全体的な低下につながります。
直列アンプトポロジのバリアントの1つが、連続検出ログアンプです(図4)。

図4:連続検出ログアンプは、各段の後にピーク検出を追加します。次に、これらの出力は加算され、ログ増幅出力信号の振幅エンベロープを作成します。(画像提供:Digi-Key Electronics)
図4:連続検出ログアンプは、各段の後にピーク検出を追加します。次に、これらの出力は加算され、ログ増幅出力信号の振幅エンベロープを作成します。(画像提供:Digi-Key Electronics)
連続検出ログアンプは、以前に説明したリミティングアンプチェインと同じものを使用しますが、各段の後にピーク検出を追加します。これらの検出器出力は加算され、ログ増幅出力の振幅エンベロープを作成します。一部のバージョンは、ログ増幅信号も出力します。
検出器は、回路設計に応じて半波または全波として実装できます。ログエンベロープは、検出された信号レベルを抽出する必要があるアプリケーションで役立ちます。これらのアプリケーションには、自動ゲイン制御やレシーバ信号強度インジケータ(RSSI)が含まれます。
商用マルチステージ復調ログアンプの良い例として、Analog DevicesのAD8310ARMZ-REEL7(図5)があります。

図5:AD8310マルチステージ復調ログアンプは、それぞれ14.3dBの公称ゲイン(5.2のゲイン)および900MHzの帯域幅に対応した6個のアンプをカスケード接続しています。(画像提供:Analog Devices)
商用マルチステージ復調ログアンプの良い例として、Analog DevicesのAD8310ARMZ-REEL7(図5)があります。
図5:AD8310マルチステージ復調ログアンプは、それぞれ14.3dBの公称ゲイン(5.2のゲイン)および900MHzの帯域幅に対応した6個のアンプをカスケード接続しています。(画像提供:Analog Devices)
AD8310は、440MHz以上の帯域幅で95dBのダイナミックレンジに対応した差動入力(±0.4dBのログ直線性)を特長としています。これは、6個のアンプをカスケード接続し、それぞれ14.3dBの公称ゲイン(5.2のゲイン)および900MHzの帯域幅に対応しています。各アンプは、内部バッファアンプにより電圧に変換されてから出力に送られる電流出力に対応した検出器を駆動します。
DCログアンプ
前述のように、DCログアンプはもう1つのログアンプトポロジです。これは、オペアンプのフィードバックパスでダイオードまたはダイオード接続トランジスタを使用します。ダイオード接続トランジスタは、最も一般的に使用される構成です(図6A)。トランジスタのベースエミッタ接合にわたる電圧は、そこを流れる電流の対数に比例します。オペアンプのフィードバックパスにダイオード接続トランジスタを配置すると、出力電圧は入力電流対エミッタ飽和電流(IES)の比の対数に比例します。

図6:ログアンプは、オペアンプのフィードバックパスに配置されたダイオード接続トランジスタを使用して実現できます(A)。このタイプのログアンプの温度依存性は、同じ2個のアンプを差動的に接続することにより大幅に軽減されます(B)。(画像提供:Digi-Key Electronics)
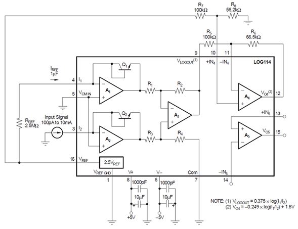
Texas InstrumentsのLOG114AIRGVTは、5MHzの帯域幅で最大8ディケードのダイナミックレンジに対応するDCログアンプです。この製品は、ログアンプまたは対数比アンプとして構成できます。温度補償付きログアンプに加えて、2個のスケーリングオペアンプおよび2.5Vの基準電源も搭載されています(図7)。

図7:LOG114ログアンプの機能ブロック図および関連外部コンポーネント。このアンプは、温度補償付き回路を基盤とし、2個のスケーリングアンプが追加されています。(画像提供:Texas Instruments)
Texas Instrumentsは、LOG114の回路モデルを提供して、TINA-TI Texas Instruments回路シミュレータで設計をシミュレーションできるようにしています(図8)。

図8:LOG114ログアンプモデルのTINA-TIシミュレーションは、入力電流の7ディケードにわたって優れたログ直線性を示しています。(画像提供:Digi-Key Electronics)
図6:ログアンプは、オペアンプのフィードバックパスに配置されたダイオード接続トランジスタを使用して実現できます(A)。このタイプのログアンプの温度依存性は、同じ2個のアンプを差動的に接続することにより大幅に軽減されます(B)。(画像提供:Digi-Key Electronics)
図6Aのシンプルな構成には、図中の式(Tはケルビン温度)が示すように出力が温度に依存し、飽和エミッタ電流(IES)になってしまうという制約があります。図6Bのように、同じ2個のアンプを差動ペアとして構成することにより、この依存性を大幅に軽減できます。この差動バージョンは、IIN2/IIN1の比のログを計算するトランスインピーダンスアンプで、電圧出力があります。一般的に、IIN1は固定リファレンス電流として設定されます。
Texas InstrumentsのLOG114AIRGVTは、5MHzの帯域幅で最大8ディケードのダイナミックレンジに対応するDCログアンプです。この製品は、ログアンプまたは対数比アンプとして構成できます。温度補償付きログアンプに加えて、2個のスケーリングオペアンプおよび2.5Vの基準電源も搭載されています(図7)。
図7:LOG114ログアンプの機能ブロック図および関連外部コンポーネント。このアンプは、温度補償付き回路を基盤とし、2個のスケーリングアンプが追加されています。(画像提供:Texas Instruments)
Texas Instrumentsは、LOG114の回路モデルを提供して、TINA-TI Texas Instruments回路シミュレータで設計をシミュレーションできるようにしています(図8)。
図8:LOG114ログアンプモデルのTINA-TIシミュレーションは、入力電流の7ディケードにわたって優れたログ直線性を示しています。(画像提供:Digi-Key Electronics)
この回路は、内蔵の2.5ボルト基準電源を使用して、1μAのリファレンス電流I1を確立します。付随する伝達関数は、100pAから1mAの7ディケード(140dBの電流範囲)にわたって線形応答を示しています。ログアンプ出力は、追加された2個オペアンプのうち1個を使用してスケーリングされ、以下の伝達関数方程式を生成します。 VOUT=-0.249×log (I1/I2)+1.5V。
結論
ログアンプは、ベースバンドかRFかにかかわりなく、広いダイナミックレンジの信号を処理する方法を設計者に提供します。ログアンプは、広いダイナミックレンジの信号を固定出力範囲へ圧縮し、オーバーフローを防止し、後続の段で条件をクリッピングすることにより、これを実現します。ログアンプソリューションは、入手しやすく、設計性プロセスに役立つようオンラインシミュレーションツールによるサポートも豊富です。
免責条項:このウェブサイト上で、さまざまな著者および/またはフォーラム参加者によって表明された意見、信念や視点は、Digi-Key Electronicsの意見、信念および視点またはDigi-Key Electronicsの公式な方針を必ずしも反映するものではありません。
このページのコンテンツはDigi-Key社より提供されています。
英文でのオリジナルのコンテンツはDigi-Keyサイトでご確認いただけます。
Digi-Key社の全製品は 1個からマルツオンラインで購入できます
ODM、OEM、EMSで定期購入や量産をご検討のお客様へ【価格交渉OK】
毎月一定額をご購入予定のお客様や量産部品としてご検討されているお客様には、マルツ特別価格にてDigi-Key社製品を供給いたします。
条件に応じて、マルツオンライン表示価格よりもお安い価格をご提示できる場合がございます。
是非一度、マルツエレックにお見積もりをご用命ください。






