電力を削減する場合、電圧の低減に重点が置かれる傾向がありますが、設計者は1つの設計に低電圧と高電圧の両方を組み込む必要に迫られることがよくあります。これには3つの課題があります。まず、高電圧DCレールの開発。それから、より高い電圧のアナログアンプ/ドライバ機能の実装。そして、高電圧システム関連の安全性および規制の要求を満たすことです。
標準以下の低電圧5V動作の利点としては、低電力消費、発熱損失の低減、IC機能の高密度化、長い実行時間およびより長い耐久寿命など多くの利点があります。しかし、数100V以上のより高い電圧を必要とするアプリケーションがたくさんあります。圧電モータ、触覚デバイス、印字ヘッドドライバ、特殊センサ、科学機器などのアプリケーションでは高電圧が必要となり、電流は控えめながらも最大数100mAの場合がよくあります。その結果、低い電圧回路と高い電圧を混在させるシステム設計が行われることになり、設計者は関連課題の解決に追われることになります。
この記事では、高電圧レールを生成し、必要なアナログドライバを実装する方法に関する実際的なソリューション例と理論との結び付きに触れ、その後で規制要件と安全要件を満たすための議論で締めくくることにします。
高電圧レールの実装
高電圧DCレールを実装するには、設計者としては高電圧電源を設計して開発する方法もあれば、外部から調達する方法もあります。特に、低電流の高電圧電源の開発は、原則的に難しいものではありません。典型的なアプローチは2つあります。
●低電圧DC電源のみが利用可能な場合は、設計者はこの用途向けに設計された昇圧モードDC/DCスイッチングレギュレータをベースにした回路を実装できます。
●ACラインが利用可能な場合は、1つ以上の倍電圧回路を使用することができます(図1)。

図1:基本倍電圧回路はダイオードとコンデンサを使用して、120VAC(RMS)(ピーク電圧170VAC)をピーク電圧の2倍のDCに変換します。(画像提供:Lewis Loflin、Bristol Watch)
基本ダブラーは、ACのピーク値をその値の2倍のDC電圧に変換します。ダブラーが供給できる電流量はコンデンサのサイズと相関関係があるので、より高い電流はより高い静電容量を必要とします。このようなコンデンサは、標準的な低電圧ユニットでは故障したり、場合によっては爆発する可能性があるため、特別な高電圧ユニットである必要があります。
昇圧モードと倍電圧モードのどちらのアプローチも有効ですが、双方に同じ問題があります。高電圧を扱うため、設計者はレイアウト、アーク、ユーザーの安全性と規制基準に注意する必要があります。
このような理由から、多くのエンジニアはXP PowerのEMCOシリーズ AG01P-5(図2)などの市販の高電圧電源を好んで使用します。プリント基板に実装されたこの小型フォームファクタユニットは、0.128インチ(3.25mm)のプロファイルと0.100立方インチ(1639立方mm)未満の体積を特長としています。電源は0.7V〜5VのDC電源で動作しますが、10mAで100Vを供給します。その他の利点として、このデバイスは電気的に500Vまで絶縁されており、この事は、適切なシステム動作とユーザーおよび機器の安全性のために多くの状況で求められる要件と一致します。

図2:XP Powerの小型EMCOシリーズ AG01P-5 DC/DCコンバータは、0.7V〜5VのDC電源を使用し、10mAで100VDCを生成します。また、500Vの絶縁もサポートしています。(画像提供:XP Power)
より高い電圧または電流が必要なアプリケーションの場合、XP Powerや他のベンダーが、数100mAで数100Vから数1000Vを供給できる基本ユニットを提供しています。一部のものはDCレールで動作しますが、多くはACラインで動作します。信頼できるベンダーから標準的な市販の高電圧電源を調達することにより、電源に関する技術的性能および規制上の問題はすべて効率よく解決されます。したがって、設計者は電源から高電圧出力をどのように回路に供給するかに集中できます。
もちろん、OEM設計の高電圧電源が理にかなっている場合や、それが唯一の選択肢である場合もあります。例えば、BOMコストの利点がある量産アプリケーションや、標準電源に必要な電圧/電流のペアリングがない場合がそうです。また、特有のスペース制約のあるシステムや特殊なフォームファクタを備えた電源を必要とするシステムも同様です。あるいはまた、OEM側が高電圧電源の設計や実装に深い知識を持っている場合もあります。しかし、技術要件の組み合わせを満たし、慣れない部品の選択と調達を行い、さらに規制問題に対処することは、多くのエンジニアにとり、高電圧電源の設計を困難なものにしています。
アナログドライブの実装
電源レールの調達が決まると、次は負荷に必要な高電圧アナログ増幅をどのように供給するかを決定する必要があります。バイアスおよび同様の回路要件に対して静的DC電圧だけを必要とするが、高電圧で動的かつ制御可能な増幅信号を必要としないケースがあることに留意してください。このような場合は、電源だけ(おそらく調整可能)が必要になります。
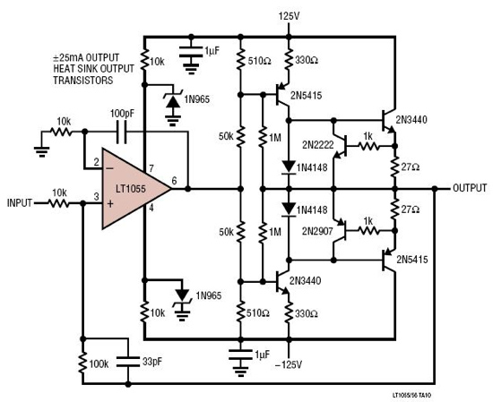
高電圧オペアンプ機能を実装する場合、設計者には3つ選択肢があります。最初の手法は、標準の低電圧オペアンプを使用することですが、出力にブーストトランジスタを追加します(図3)。これは、低電圧出力振幅をより広い、より高い電圧範囲に変換する効果があります。この例では、Analog DevicesのLT1055高精度高速オペアンプがアンプコアとして使用され、出力は3対のPNP/NPNトランジスタを介してバイポーラ±125Vのレールツーレールスパンに昇圧されています。

図3:より高い電圧のオペアンプ出力を生成する1つの方法は、オペアンプの入力特性を利用するために、LT1055などの基本デバイスに相補型ブーストトランジスタを追加することです。(画像提供:Analog Devices)
この手法は実行可能であり、上手くいきますが、かなりの数のアクティブおよびパッシブディスクリート部品の追加が必要になります。さらに、選択されるNPN/PNPトランジスタのタイプは、バイポーラ動作の対称性を保証するために、ゲイン、スルー、およびその他のパラメータ(固有のパラメータによる)の類似仕様または相補仕様と一致する必要があります。このため、部品の許容誤差の影響を含めて、設計の慎重なSpiceまたは類似のモデリングが必要です。
2番目のオプションは、本質的に高電圧動作用に設計されたオペアンプを使用することです。これらは通常、半導体プロセスの限界のためモノリシック部品ではなく、小型モジュールにパッケージ化され、単一のコンポーネントとして「ドロップイン」されます。このようなデバイスは、主に信号バッファとして機能する、より小型の低電圧オペアンプと組み合わせて使用されることがよくあります。
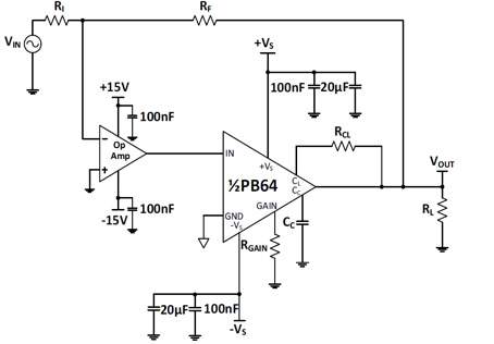
その1つの例は、Apex MicrotechnologyのPB64デュアル高電圧ブーストアンプです。小信号の汎用オペアンプ(図4)で電圧と電流のゲインを供給するように設計されており、12ピンの電気的に絶縁されたSIPに収容され、スルーホールピンを含まずに1.2インチ(31mm)×0.8インチ(20mm)×0.27インチ(7mm)の大きさです。代表的なアプリケーションには科学計測器の他に、電源半導体やLED/LCDアレイのテストがあります。

図4:モノリシックICではありませんが、Apex TechnologyのPB64高電圧アンプなどのデバイスは、低電圧デバイスと同様、組み込むのが簡単です。(画像提供:Apex Microtechnology)
PB64の最大出力電圧は±75Vなので、前述のディスクリートソリューションほど高くはありませんが、2つの相対的な利点があります。このデバイスはバッファとともに使用する場合は、重要でないパッシブ部品が少なく、顕著な電力量といえる最大±2Aの電力を供給します(図5)。

図5:多くのアプリケーションで、高電圧のPB64アンプが標準のオペアンプとともに入力バッファとして使用され、一貫した入力信号シナリオと負荷を確実にします。(画像提供:Apex Microtechnology)
データシートを調べるときは、安全動作領域(SOA)やパルス応答(図6)などの静的および動的性能の重要な特性を調べてください。同等のデータを集め、仕様を開発することは、以前のような設計アプローチでは時間がかかり、やっかいです。

図6:PB64高電圧アンプのパルス応答。(画像提供:Apex Microtechnology)
当然ながら、さまざまな高電圧アプリケーションで、電圧と電流の多様な組み合わせが必要になります。触覚圧電トランスデューサなどのアプリケーションでは、Apexユニットが供給できるよりも高い電圧が必要になる可能性がありますが、電流の要求はずっと低くなっています。このような場合は、高電圧プロセス上に形成されたICでも、消費電力がはるかに小さいICであれば、それが実用的な選択肢になるでしょう。
例えば、Texas InstrumentsのDRV8662ピエゾハプティクス(圧電触覚)ドライバは、内蔵ブーストコンバータにより、わずか3.0〜5.5Vの電源から100nFの負荷に対して±200Vまで振幅することができます(容量性負荷が増加した場合、振幅は減少)(図7)。

図7:主にハプティック設計用の圧電アクチュエータの駆動という特定アプリケーションをターゲットにしたTexas InstrumentsのDRV8662は、内部昇圧DCコンバータを使用して、一桁台の電圧源から最大±200Vを容量性負荷に供給します。(画像提供:Texas Instruments)
このICは、必要な外付け受動部品がわずかで済み、28.8dB、34.8dB、38.4dB、40.7dBの4種類のGPIO制御ゲインをサポートしています。定格は±200Vですが、4mm×4mm×0.9mmの小型QFNパッケージに収められており、使用可能なDC電圧レールはわずか数Vなので、サイズが重要要素となるポータブルアプリケーションに最適です。アクチュエータとして圧電トランスデューサを備えた基本触覚アプリケーションでは、駆動信号はプロセッサ(図8)によって順番に制御されるD/Aコンバータ(DAC)で設定することができます。

図8:基本アナログ高電圧ドライバとしての機能に加えて、DRV8662にはユーザー選択の4つのゲイン値があり、これによって目的とする出力範囲を設定できます。(画像提供:Texas Instruments)
標準と規制義務:大きな課題
ユーザーおよびシステムの安全性に関する業界標準と政府規制が最小限またはまったくない低電圧設計とは異なり、高電圧設計の場合はさまざまな規制があります。具体的な基準は、世界の地域やエンドアプリケーションによって異なりますが、一般的には、50〜60V以下の設計では規制はないに等しい状態です(電話システムが依然として48Vレールで使用されているのは、それが1つの理由)。数ある標準設定機関の中には、UL、IRC、IPCがあります。
しかしながら、電圧が高くなるにつれ、設計の物理的レイアウトに対する要求は厳しくなるばかりか、設計上の電気的故障モードや機械的構造への注意が大きな問題になります。ほとんどの規制基準は、電流ではなく、電圧レベルに焦点を当てています。なぜなら、電圧こそが回路およびユーザーに対するリスクの主因だからです。これらは、設計の際、電気的(電圧)および機械的考慮事項の一線に並びます。
これらの安全基準は、以下のような問題に焦点を当てています。
- ●内部配置によってアークやフラッシュオーバーの可能性、場合によっては材料発火の危険性があるか?
- ●機械的な破損またはパッケージングの破損(応力亀裂や衝撃後亀裂)により、ユーザーが危険な状態に晒されないか?
- ●より高い内部電圧にユーザーが触れるか?
規格は、さまざまな電圧レベルでの「沿面距離とクリアランス」の最小寸法を定義しています(図9)。沿面距離は基板の表面に沿って測定される基板上の2つの露出点の間の距離で、クリアランスは空気を介して測定される2つの導電部分間の最短距離を指します。電圧が増加すると、最小距離も増加します。

図9:沿面距離とクリアランスは重要な考慮事項です。これは、高電圧回路およびシステムのレイアウトと機械設計に影響を与えます。基本最小寸法は単なる始点に過ぎず、電圧やその他の要因によって値が変わります。(画像提供:PCB Design Tech Guide)
ただし、「電圧対距離」の単純な参照テーブルよりも、沿面距離とクリアランスの最小値にはるかに大きな意味があります。この規格では、回路動作環境(塵、湿気、その他の微粒子)、使用材料、およびその他の要因の調整が必要になります。それはかなり複雑で分かりにくい事項なので、規格や関連ガイドラインを勉強する時間を設けてください。
関連規格に適合しない設計は、重要な認証を受けられません。当然ながら、露出ポイントや部品をプリント基板上でミリメートル単位で移動させるのは難しい場合が多く、設計に不都合な連鎖反応をもたらすことがあります。
このため、高電圧規格の専門家をスタッフに入れるか、プロジェクトの早期に評価・指導できるコンサルタントの助けを借り、費用も時間もかかる電気的および機械的な再設計と再試験を回避することが重要になってきます。
決断を下す
ブーストトランジスタ、ハイブリッドモジュール、ICのようなより高い電圧の製品を開発するのに、どのようなアプローチを取るかは多くの要因に左右されます。まず、選択したアプローチは、電圧、電流、スルーレートなどの上層パラメータをサポートできますか?次に、電子的な観点に限定して、高電圧アナログアンプ設計に関するチームの設計能力と検証能力はどのぐらいのレベルですか?そしてもう一つ、設計チームは、関連する規制基準とそれが設計に及ぼす影響を特定し、理解する力がありますか?
議論された選択肢とソリューションから、より高い電圧と電流のさまざまな組み合わせが生まれるでしょう。しかしながら、基本的な回路設計に加えて、初期の段階で取り組まなければならない外部レイアウトや配置の問題が数々あります。これらの問題は、最終的に選択される高電圧アンプのアプローチにも影響します。
まとめ
低い電圧で動作させることには数々の利点がありますが、低電圧回路と高電圧回路とを組み合わせる必要が往々にしてあります。これまでに述べたように、製品の選択と実装に十分な注意を払って適切なアプローチを取り、定評のある基準を遵守すれば、リスクを冒すことなく成功を収めることができます。






