産業用オートメーションのアプリケーションで複数システムを接続することには多くの利点がありますが、これらのシステム間に高い電圧差がある場合、設計者は電圧の相違を何とかしなければなりません。これには、システム背景の大きな違いがあります。これらのアナログおよびデジタルガルバニック絶縁の課題に向かい合うハードウェア技術には、光、磁気、および容量性のバリアという手段があります。絶縁伝送信号の種類には、アナログ信号、電力、デジタル信号などがあります。
この記事では、ふさわしい産業用電圧絶縁ソリューションとそのアプリケーションについて紹介します。
ガルバニック絶縁バリア
ガルバニック絶縁とは、電圧とグランドとの間の電流の流れを阻止することによって電気回路を分離する動作のことです。図1は、2つ以上の回路間の直接接続から発生する電流フローです。

図1:産業用ロボットの近接写真を見ると、制御、モータ駆動、動力部の絶縁要件があると同時に、これらのブロック間で情報のやり取りが行われています。(画像提供:Texas Instruments)
ガルバニック絶縁のシナリオには、直接導通経路はありません。このタイプの回路の美しさは、光学的、磁気的、または電気的なフィールドを使用することによって、ガルバニックバリアを介してアナログまたはデジタル情報を交換できることです。これらのフィールドには、複数のアプローチ方法があります。その一つは、複数のシステムが異なる地電位と電圧で安全かつ正しく動作できるようにすることです。このようにすれば、アナログまたはデジタル情報が交換され、プロセス中に互いに干渉したり破壊したりすることはありません。
この課題を解くには、回路にとって適切なガルバニック絶縁技法を見つけなければなりません。選択肢としては、光学(LED、フォトダイオード)、電気(コンデンサ)、または磁気(インダクタ)があります。この記事では、どの場合も絶縁バリアがシリコンまたは半導体パッケージの一部に存在するものとします(図2)。

図2:光カップリングには、LEDとフォトダイオードが必要になります。誘導カップリングには、アイソレータによって分離された2つの巻線が必要です。容量性カップリングには、アイソレータで分離された2本の導体が必要です。(画像提供:Texas Instruments)
光絶縁
光絶縁は、送信LEDと受信光検出器との間の分離に依存します。ガルバニック絶縁のために、LEDは、透明なポリイミドなどの絶縁材料を介してフォトダイオードに向けられます。

図3:オプトカプラには、LED(トランスミッタ)とフォトダイオード(レシーバ)が含まれており、絶縁バリアを供するためにリードフレームにエポキシ樹脂で接合されています。(画像提供:Texas Instruments)
光絶縁の利点は、電場および磁場の影響を受けないことです。しかしながら、LEDは経時変化によって劣化します。
光バリア用のアナログ信号の印加
光絶縁デバイスのバリアは、アナログまたはデジタル信号を伝送することができます。Vishay Semiconductor Opto DivisionのIL300リニアオプトカプラは、パッケージ内に1つのLEDと2つのフォトダイオードがあり、それらはすべて互いにガルバニック絶縁されています。IL300チップでは、LED光が2つのフォトダイオードで等しく輝いて等価電流(IP1およびIP2)を生成します(図4)。

図4:IL300のLEDとフォトダイオード1(IP1)は、絶縁バリアの左側にあります。フォトダイオード2(IP2)は、絶縁バリアの右側にあります。(画像提供:Vishay Semiconductor Opto Division)
図4では、U1アンプ(Texas Instruments、TLV9064IDR)がIL300 LEDを駆動してフィードバックフォトダイオード電流(IP1)を生成します。フィードフォワードフォトダイオード電流(IP2)は、絶縁されたU2アンプのフィードバックループにある絶縁されたR2抵抗を通って送られます。この回路では、ゲインはR2/R1に等しくなります。また、Vout信号は、VCC1対VCC2および2つのグランドの変化に影響されません。
LEDの輝度は、時間の経過とともに低下します。しかし、図4のシステムはLEDの輝度レベルに関係なく、LEDが点灯されるだけです。これは、両方のフォトダイオードによって等しく捕捉されます。図1のブロック図にIL300を加えるなら、ヒューマンマシンインターフェース(HMI)とロボットコントローラの間に適切な場所があります。
光バリア用のデジタル信号の印加
オプトカプラの代替手段としては、デバイスをデジタルトランスミッタとして使用することです。Vishay Semiconductor Opto DivisionのSFH6750-X007TデュアルチャンネルオプトカプラとQT BrightekのQTM601T1シングルチャンネルオプトカプラは、オープンドレインのNMOSトランジスタ出力を備えた高速オプトカプラで、アナログ-デジタルコンバータ(ADC)の3チャンネルのデジタル出力を容易に分離します(図5)。

図5:SFH6750デュアルチャンネルアイソカプラとQTM601T1シングルチャンネルアイソカプラは、24ビットΔΣ ADCを分離する絶縁バリアを形成します。(画像提供:Digi-Key Electronics)
図5では、24ビットのデルタシグマ(ΔΣ)コンバータのシリアル出力コードは、回路の絶縁された側からシステム側に伝送されます。SFH6750は、デジタル領域でこの伝送を光学的に実現します。
SFH6750およびQTM601T1の構成は、最大10メガボー(MBd)の伝送速度を提供し、高速データアプリケーションに適合します。図1のブロック図から、ADCインターフェースの適切な配置は、ヒューマンマシンインターフェース(HMI)とロボットコントローラの間でしょう。
誘導絶縁
誘導絶縁は、互いの上に積み重ねられた2つのコイルを使用し、それらの間に分離誘電体材料を挟みます。AC信号を印加すると磁場が発生し、2次コイルに電場が誘導されます(図6)。

図6:トランス構成の構造は、ポリイミド分離による2つの巻線を含みます。(画像提供:Analog Devices)
誘導絶縁は非常に効率的ですが、磁場の影響を受けやすいという側面があります。
誘導コイルベースのバリアの電力アプリケーション
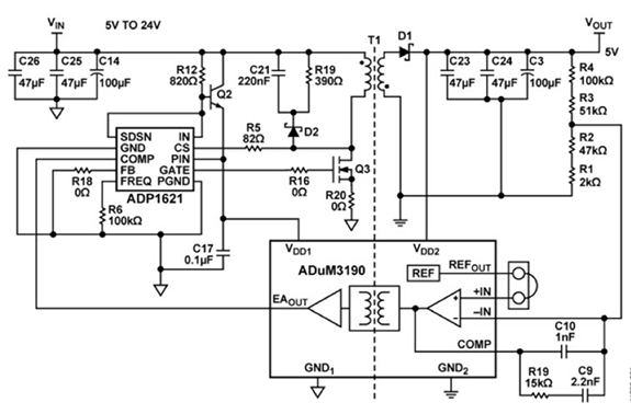
磁気絶縁バリアは、アナログおよび電力絶縁アプリケーションに役に立ちます。Analog DevicesのADP1621ARMZ-R7絶縁型昇圧DC/DCコントローラのパワーコンバータ用インダクタと外部電源FETは、それぞれT1とQ3になります(図7)。

図7:Analog DevicesのADuM3190磁気絶縁アンプとADP1621昇圧DC/DCスイッチングコントローラを使用したリファレンス設計。(画像提供:Analog Devices)
図7では、Analog DevicesのADUM3190ARQZ-RL7高安定リニア絶縁型誤差アンプが、T1の2次側から1次側にアナログフィードバック信号を供給しています。回路全体は5V~24Vで動作し、産業用標準の電源に適しています。
容量性絶縁
容量性絶縁素子の構造は、2つの近接したプレートを持ち、それらの間に誘電体を挟む構造になっています。この絶縁現象を発生させるために、容量性プレートの間に二酸化シリコン(SiO2)材などを注入します。この構成では、SiO2の降伏点は500〜800V/μmです。このタイプのアイソレータの典型的な距離は27mmで、13.5kV〜31.6kVの絶縁バリアを形成します(図8)。

図8:容量性プレート間の誘電体は二酸化シリコン(SiO2)で、500〜800V/mmの絶縁保護を提供します。(画像提供:Texas Instruments)
容量性絶縁は、狭いスペースに最適です。ただし、周囲の回路の複雑さが、光絶縁や磁気絶縁のソリューションよりも重要な課題になります。
容量性バリアのアナログアプリケーション
Texas InstrumentsのAMC1301DWVRQ1やAMC1311DWVなどの代表的なコンデンサアナログアイソレータは、アナログ信号を受け取り、信号をデジタル表示に変調し、デジタル化された信号をバリア越えに送信します(図9)。

図9:AMC1311DWV容量性完全差動アナログアイソレータは、2次のデルタシグマ(ΔΣ)変調器信号をバリア越えに送信します。(画像提供:Texas Instruments)
バリアのレシーバ側では、信号が復調されて差動出力アナログ信号に戻されます。
モータ制御環境における誘導性負荷は、高いスイッチング電圧振幅に敏感です。適切な動作を保証するには、この不安定な環境では常時モニタリングが必要です。産業用モータ駆動回路で高いコモンモード電圧を低減する抵抗分圧器を使用した絶縁電圧検出は、AMC1301およびAMC1311絶縁アンプ(図10)に適したモータ制御アプリケーションです。

図10:AMC1301は誘導ブリッジへのFET電流を検出します。AMC1311は周波数インバータのDCバス電圧を検出します。(画像提供:Texas Instruments)
図10では、シャント抵抗、RSHUNT、およびAMC1301絶縁アンプを介して位相電流測定が行われています。AMC1311の高インピーダンス入力と高コモンモード過渡耐性は、システム構成の安定度を読み取るためにバイアス電圧VBIASを検知します。AMC1311は、モータ駆動で使用される周波数インバータのパワー段などの高ノイズ環境でも、信頼性が高く正確な動作を保証します。
AMC1301とAMC1311はいずれも磁気干渉に強く、最大7kV(peak)までガルバニック絶縁されています。絶縁された電源と組み合わせて使用すると、AMC1301およびAMC1311は、高いコモンモード電圧ラインノイズ電流がローカルグランドに流れ込むのを防ぎ、高感度の回路を干渉したり、損傷を与えるのを防止します。
容量性バリアのデジタルアプリケーション
一般的な容量性デジタルアイソレータは、デジタル信号を受信し、その信号を適切なAC信号に変調し、さらにその信号を復調器に送信してDC信号が出力ピンに送信されるようにします(図11)。

図11:容量性デジタルアイソレータは、AC信号に変調するために高DC入力を必要とします。AC信号は絶縁バリアを越えて伝わり、そこで高DC値に復調されます。(画像提供:Silicon Labs)
図11では、送信信号がハイに保持されている限り、レシーバ側で高いデジタル送信信号を生成することができます。このロジックの矛盾は、電荷がコンデンサプレートから散逸した場合、またはレシーバ側で停電が発生した場合、入力状態が高い間に出力がゼロに変化する可能性があることです。これが起こると、レシーバのデジタルハイ状態が失われます。この問題に対処するため、変調器はデジタル「ゼロ」用の単一の低電圧と、デジタル「1」用の高速ACレールツーレール信号を生成します(図12)。

図12:デジタル容量性アイソレータは、入力コードが「1」のときにバリアを横切ってAC信号の送信を要求します。このAC信号は、入力コードが「0」のときは必要ありません。(画像提供:Silicon Labs)
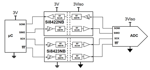
デジタル容量性絶縁の例では、Silicon LabsのSI8422およびSI8423デジタルカプラを使用して、マイクロコントローラとADCの間にデジタルラインを接続しています(図13)。

図13:左から右に信号を送信する3つのチャンネルと、右から左に信号を送信する1つのチャンネルを備えた4チャンネル絶縁型SPIインターフェース。(画像提供:Digi-Key Electronics)
容量性デジタルデバイスは低消費電力で、高いデータ転送速度と低い伝播遅延を提供します。どちらのデバイスも最大150Mbits/sのデータ転送速度をサポートしています。
まとめ
光、磁気、および容量性のガルバニック絶縁されたバリアは、アナログおよびデジタル伝送信号を処理する産業用オートメーションアプリケーションの多数のシステムが抱える課題に対処することができます。3つのハードウェアと2つの信号伝送技術を組み合わせることによって、産業オートメーション用の適切なソリューションを実現することができます。






