MAXREFDES131を使用した次世代赤外線センシング
著者 Rich Miron
Digi-Key Electronics の提供
2017-05-24
マルツ掲載日:2018-10-16
自動車、産業運営、さらには自宅を含むすべてが自動化へと移行しています。この自動化をサポートするために、さまざまなセンサが必要です。この記事では、人がいつ入室、退室し、または部屋またはエリアに存在しているかを把握する必要がある家庭やオフィスのアプリケーションに焦点を当てます。
家庭またはオフィス周辺の占有センシングは、人がエリアに出入りする時の照明のオン/オフから、人がどこに存在しているかに基づくHVACシステムの制御、アクティビティがあるはずがない時のアクティビティをセンスできる資産セキュリティシステムに至る多くの利便性を提供します。
これらの種類のアプリケーションをサポートする多くのシステムは、パッシブ赤外線(PIR)センサを使用します。PIRセンサは、占有および物体検出のためのビルオートメーションおよびセキュリティシステムにおいて一般的に使用されています。それらは、物体または人の動きをセンスする場合にも良好に機能します。しかし、PIRセンサの限界を考慮すると、より高度な検出アプリケーションには、PIRセンサが満たすことができない要件があります。
次世代の占有要件
PIRセンサは、動きのない物体、動きの方向の正確な検出、または熱画像の生成ができません。これらのタスクはすべて、次世代のスマートオートメーションおよびセキュリティシステムの開発において重要です。占有検出のためには、動きのない人をセンスできることが不可欠です。人が部屋に入ると、スマートホームまたはオフィスシステムはその人をセンスし、占有に合わせてそのエリアの照明およびHVACを自動的に調整します。その人が短時間でも1つの場所にとどまる場合、システムは、動きにかかわらず、その人がまだそこにいることをセンスできる必要があります。
動きのセンシング方向により、インテリジェントシステムは、人が実際に入る前に、向かっている部屋およびエリアでの照明をオンにし、HVACパラメータを調整することができます。
熱画像を作成できることは、あらかじめ決められたパターンに基づいて、検出された物体が人、動物、または他のものであるかをシステムが決定するのに役立ちます。これにより、スマートシステムは、環境パラメータを調整するか、検出された物体がセキュリティアプリケーションで無視されるべきかどうかを判断する時に、ペットまたは他の動物を無視することができます。
Panasonicのソリューション
シンプルなPIRセンサはこれらすべてを行うことができませんが、PanasonicのGrid-EYEは可能です(図1)。ほとんどのPIRセンサはわずか1つの熱センシング素子を使用する一方で、Grid-EYEは、60°の表示領域内で実際の温度および温度勾配を測定できる64のサーモパイルの8 x 8アレイを使用します。Grid-EYEには、すべての64のサーモパイル信号をデジタル形式に変換し、それらをマイクロプロセッサに送信する前に、内部サーミスタによって提供される周囲温度に対してそれらを参照するASICがあります。マイクロプロセッサはこれらの信号を受信すると、温度データを熱画像にマッピングする計算を実行することができます。

図1:Panasonic Grid-EYE赤外線アレイセンサ
加えて、Grid-EYEは、人または物体の上下、左右、および斜めの動きを検出することができます(図2)。異なる方向に動いている複数の物体も検出することができます。また、このデバイスは近接の手の動きを検出することができ、シンプルなジェスチャコントロールが可能です。

図2:動きの方向は、Panasonic Grid-EYEからの熱画像を使用するシステムによって決定可能
Maximのリファレンス設計
一般的な家庭/オフィスオートメーションおよびセキュリティアプリケーション向けに、さまざまな部屋および/または入り口をカバーするのにこれらのセンサのいくつかが必要です。1つの主要な処理場所に効率的にインターフェースするためにそれらのすべてを入手することは、物流上の問題となる可能性があります。幸いなことに、Maximは、MAXREFDES131#リファレンス設計ボードを備えたソリューションを開発しました(図3)。

図3:MaximのMAXREFDES131# 1線式Grid-EYEリファレンス設計ボード
このボードは、PanasonicのAMG8833 Grid-EYEとMaximのDS28E17 1線式~I2Cブリッジを1つのリファレンス設計に組み込んでいます。DS28E17 I2Cブリッジで、MAXREFDES131#は、標準のI2Cバスでのわずか数メートルに比べて、シングルワイヤを通して最大100メートル離れたメインプロセッサと通信する機能を備えています。Maximのウェブサイトによると、「最大10個のデイジーチェーン接続されたMAXREFDES131# 1線式Grid-EYEセンサの視覚的なフィードバックを実現する」デモンストレーションGUIが利用できます。しかし、一緒に接続されているボードの数にかかわらず、100メートルの通信最大距離は依然として適用されます。これにより、これらのデバイスを遠隔地に配置し、別々のホストプロセッサを必要とせずに、わずか1つのワイヤを介して単一のホストプロセッサに関連情報を依然として提供することができます。各デバイスには、家庭またはビジネス周辺の望ましいエリアをかバーするために相互にインターフェースするための複数の場所に配置される数個のセンサのセットがあります。
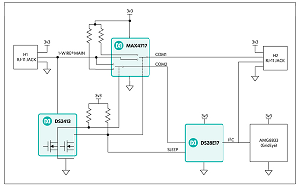
アプリケーションで複数のMAXREFDES131#が使用されている場合、各ボードがモニタしている物理的な場所を把握するために、ボードがプロセッサによって個々に識別可能である必要があります。そのために、ボードに含まれている、各ユニットを個々にエニュメレートできるDS2413 1線式デュアルチャンネルアドレス指定可能スイッチがあります(図4)。

図4:MAXREFDES131#リファレンス設計のブロック図(Maxim Integrated提供の画像)
DS2413がそのエニュメレーションコードを受信すると、DS27E17との通信のためにMAX4717デュアルSPDTスイッチがCOM2に接続します。ボードがアドレス指定されていない時、MAX4717はCOM1に接続され、ホストプロセッサはダウンストリームで接続されている可能性のある他のMAXREFDES131#ボードと通信できます。DS28E17からCOM2を取り外すと、スリープモードに移行し、AMG8833の電源が切断されます。スリープモード時のMAXREFDES131#の消費電力は、スリープモードでない時の約8mAと比較して、約0.5mAです。
Maximは、同社のウェブサイトで、前述したデモンストレーションGUIとともに、mbedとArduinoの両方のプラットフォーム用のサンプルコードを提供しています。このコードとGUIを使用して、開発者はMAXREFDES131#ボードの独自のネットワークを素早くセットアップして、ネットワークを評価しアプリケーションに適合するように改良することができます。
結論
MAXREFDES131#を使用して、設計者は、スマートホームまたはオフィスおよびセキュリティシステム向けに、次世代の占有およびモーションセンシングアプリケーションの基盤を開発できます。このリファレンス設計は、ホストプロセッサと通信するためのシンプルで柔軟な手段とともに、動きのない物体または人をセンスし、動きの方向を決定し、熱画像を生成するといった高度な要件を満たし、これらすべてを1つのユニットで実現します。
このページのコンテンツはDigi-Key社より提供されています。
英文でのオリジナルのコンテンツはDigi-Keyサイトでご確認いただけます。
Digi-Key社全製品 1個からマルツで購入できます
定期購入・量産をご検討のODM、OEM、EMSのお客様へ【価格交渉OK】
毎月一定額をご購入されるお客様、量産部品として検討されるお客様に向けては、マルツ特別価格にてDigi-Key社製品を供給します。
条件に応じてマルツオンライン表示価格よりもお安い価格をご提示できる場合がございます。
是非一度、マルツに見積もりをご用命くださいませ。






