パワーデバイスドライバの選び方と作業の始め方
著者 Bill Schweber 氏
DigiKeyの北米担当編集者の提供
2023-08-18
マルツ掲載日:2023-12-04
ディスクリートのスイッチングパワーデバイスは、シリコン金属酸化膜電界効果トランジスタ(MOSFET)であれ、シリコンカーバイド(SiC)MOSFETであれ、絶縁ゲートバイポーラトランジスタ(IGBT)であれ、モジュールであれ、すべてドライバを必要とします。
ドライバは、制御されて穏やかに動作するシステムプロセッサの低電圧/低電流出力と、電流や電圧、タイミングに関する厳格な要件を持つスイッチングデバイスの過酷な世界との間のインターフェースをするコンポーネントまたはブリッジです。
スイッチングデバイスに適切なドライバを選択することは、パワーデバイスの特性と回路やレイアウトによって避けられない寄生により、設計者にとって大きな課題となります。そのため、スイッチのタイプ(SiまたはSiC)とアプリケーションのパラメータを慎重に考慮する必要があります。
多くの場合、パワーデバイスメーカーは適切なドライバを提案し、提供も行っていますが、ドライバに関連するいくつかの要素はアプリケーションの仕様に合わせて調整する必要があります。
ほとんどの場合、基本的な論理手順に従ってこの作業を行いますが、ゲート駆動抵抗の値など、一部の設定は反復による分析を行って決定し、さらに実地試験と評価によって検証しなければなりません。このようなステップは、すでに複雑になっているプロセスをさらに複雑にし、明確な指針がなければ設計速度を低下させる可能性があります。
この記事では、ゲートドライバの役割について簡単に説明します。その後、ドライバを選択するためのガイドと、選択したパワースイッチングデバイスとの適合性を確保するために必要なステップを示します。ここでは、Infineon Technologies AGの代表的なローパワーデバイスおよびハイパワーデバイスを紹介し、関連する評価ボードやキットとともに重要なポイントを説明します。
ゲートドライバの役割
最も単純な言い方をすると、ゲートドライバは、コントローラIC(通常はプロセッサ)から低レベルのローパワー入力を受け付けて、パワーデバイスのオン/オフ切り替えに必要な電圧で適切な大電流ゲート駆動を生成するパワーアンプです。この単純な定義の背後には、電圧、電流、スルーレート、寄生、過渡現象、保護などの問題が含まれる複雑な世界があります。
スイッチング速度の増大に伴い、寄生や過渡現象がますます大きな課題となる中でも、ドライバはシステムのニーズにマッチし、オーバーシュートやリンギングを発生させることなく、パワースイッチを歯切れ良く駆動する必要があります。
ドライバは、さまざまな構成で使用できます。最も一般的なのは、シングルローサイドドライバ、シングルハイサイドドライバ、デュアルハイサイド/ローサイドドライバです。
最初のケースでは、パワーデバイス(スイッチ)が負荷とグランドの間で接続され、負荷は電源レールとスイッチの間にあります(図1)。実際のアースグランドは存在せず、0ボルト点を定義する共通回路点であるため、このグランドは「コモン」と呼ぶ方がより適切であることに注意してください。
図1:ローサイド構成では、ドライバとスイッチが負荷と回路グランド/コモンの間に配置されています。(画像提供:Infineon Technologies AG)
コンプリメンタリハイサイド配置では、スイッチがパワーレールに直接接続され、負荷はスイッチとグランド/コモンの間にあります(図2)。
図2:ハイサイド構成では、負荷とパワーレールに対するスイッチの位置が反転します。(画像提供:Infineon Technologies AG)
また、ブリッジ配置で接続された2つのスイッチを駆動するハイサイド/ローサイドペアも、広く使われているトポロジです(図3)。
図3:ハイサイド/ローサイドペアの組み合わせでは、2つのスイッチが交互に駆動され、その間に負荷がかかります。(画像提供:Infineon Technologies AG)
絶縁の仕組み
ハイサイド/ローサイドの配置では、図4に示すように、以下の2つの回路機能を追加する必要があります。
・フローティング中点電位に関連する回路に電力を供給するフローティング(非グランド基準)ハイサイド電源。
・フローティングドライバ回路に制御信号を伝達するレベルシフタ。
図4:ハイサイド/ローサイドの配置では、ハイサイド用のフローティング電源と制御信号用のレベルシフタも必要です。(画像提供:Talema Group)
上位(ハイサイド)ドライバとスイッチングデバイスは、グランドリファレンスなしのフローティングであるため、多くのゲートドライバ/パワースイッチ配置におけるもう1つの要件が加わります。つまり、ドライバ機能と被駆動スイッチ間のガルバニック(オーミック)絶縁が必要となるのです。
絶縁とは、絶縁バリアの両側間に電流が流れる電気的経路がないことを意味しますが、信号情報は絶縁バリアを通過しなければなりません。この絶縁は、オプトカプラ、トランス、コンデンサを使用して実現できます。
システム内の様々な機能回路間の電気的絶縁により、回路間に直接伝導経路ができないようになり、個々の回路が異なるグランド電位を持つことが可能になります。バリアは全レール電圧(プラス安全マージン)に耐える必要があり、その範囲は数十から数千ボルトに及びます。設計上、ほとんどのアイソレータは数千ボルト以上の必須条件に簡単に対応できます。
ハイサイドゲートドライバでは、特定のトポロジに応じて正しい動作を保証するために絶縁が必要になる場合がありますが、パワーインバータやコンバータ用のゲート駆動回路では、多くの場合、「グランド」の状態とは無関係な安全目的のために電気的絶縁が必要になります。
絶縁は、高電圧が文字どおりユーザーに到達しないようにして感電の危険を防止するために、規制機関や安全認証機関によって義務付けられています。また、絶縁により、高電圧回路の故障や制御側の人為的ミスによる損傷から低電圧電子機器を保護します。
パワーデバイスの多くの構成では、絶縁ゲート駆動回路が必要です。たとえば、ハーフブリッジ、フルブリッジ、降圧、2スイッチフォワード、アクティブクランプフォワードなどのパワーコンバーターのトポロジには、ハイスイッチとロースイッチが存在します。これは、ローサイドドライバを上位パワーデバイスの駆動に直接使用できないためです。
上位のパワーデバイスはグランド電位に接続されていないため、絶縁ゲートドライバとフローティング信号が必要になります。グランド電位に接続した場合は、コンプリメンタリドライバおよびパワースイッチがショートします。
この要件の結果、そして技術の進歩により、絶縁機能も組み込んだゲートドライバが利用できるようになり、絶縁デバイスを別途用意する必要がなくなりました。これにより、高電圧のレイアウトが簡素化されるとともに、規制への対応も簡単になります。
ドライバとスイッチデバイスの関係を微調整する
ゲートドライバICは、50kV/μs以上のスルーレートに達して100kHzを超える高速スイッチングが可能なSiC MOSFETの高速スイッチングをサポートする必要があります。Siデバイスは、オンにするための標準的な12Vの電圧で駆動され、0Vを使用してオフになります。
Siデバイスとは異なり、SiC MOSFETは通常、オンに+15~+20V、オフに-5~0Vを必要とします。そのため、ターンオン電圧用とターンオフ電圧用の2つの入力部を持つドライバICが必要になる場合があります。
SiC MOSFETは、推奨される18~20Vのゲート-ソース間電圧(Vgs)で駆動される場合にのみ低オン抵抗を示しますが、これはSi MOSFETやIGBTを駆動するのに必要な10~15VのVgs値よりもかなり高い値です。
SiとSiCのもう1つの違いは、SiCデバイスのフリーホイール内蔵ボディダイオードの逆回復電荷量(Qrr)がかなり低いことです。必要な全ゲート電荷(Qg)を素早く供給するには、大電流のゲート駆動が必要です。
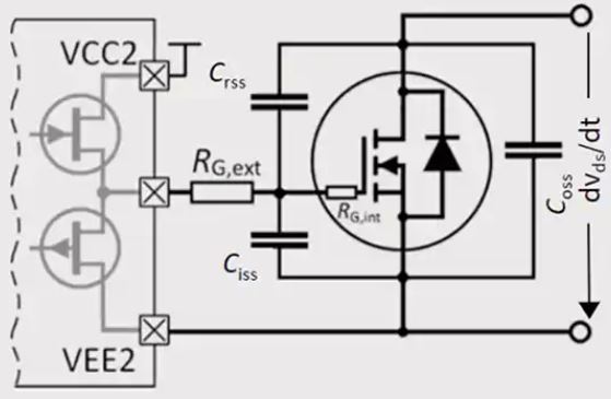
ゲートドライバとスイッチングデバイスゲート間の適切な関係を確立することが重要です。ここで不可欠となるステップの1つは、ドライバとスイッチングデバイス間の外部ゲート抵抗(RG,extと表記)の最適値を決定することです(図5)。
これは外部抵抗と直列になっており、RG,intで表されるパワーデバイスの内部ゲート抵抗もありますが、重要であってもこの値を制御することはできません。
図5:ペアの性能を最適化するためには、ドライバとパワーデバイス間の外部ゲート抵抗の適切な値を決定することが不可欠です。(画像提供:Infineon Technologies AG)
この抵抗値の決定は、4つのステップからなるプロセスです。解析とモデリングの後、ペアの性能のいくつかの側面をベンチで評価する必要があるため、通常は反復を伴います。一般的な手順は次のとおりです。
ステップ1:データシートの値に基づいてピーク電流(Ig)を決定し、適切なゲートドライバを選択する。
ステップ2:アプリケーションのゲート電圧スイングに基づいて、外部ゲート抵抗(RG,ext)の値を計算する。
ステップ3:ゲートドライバICと外部ゲート抵抗の予想される消費電力(PD)を計算する。
ステップ4:ベンチで計算結果を検証し、ドライバがトランジスタを駆動するのに十分なパワーがあるかどうか、および許容範囲内の消費電力であるかどうかを判断する。
a. 最悪の条件下で、dv/dt過渡現象によって引き起こされる寄生ターンオンがないことを確認します。
b. 定常動作時のゲートドライバICの温度を測定します。
c. 抵抗のピーク電力を計算し、シングルパルスの定格と照合します。
これらの測定では、仮定と計算によってSiC MOSFETの安全なスイッチング動作(振動なしの適切なタイミング)がもたらされるかどうかを確認します。そうなっていない場合は、外部ゲート抵抗の値を調整し、ステップ1からステップ4を繰り返す必要があります。
ほぼすべての工学的な決定と同様に、コンポーネントの値を選択する際には、複数の性能要因の間にトレードオフが存在します。たとえば、振動がある場合は、ゲート抵抗の値を変えると解消できる可能性があります。この値を大きくすると、トランジスタの速度が遅くなるため、dv/dtのスルーレートが低下します。抵抗の値が低いほどSiCデバイスのスイッチングは速くなり、dv/dt過渡現象が大きくなります。
外部ゲート抵抗の値の増減がゲートドライバの重要な性能に及ぼす広範な影響を、図6に示します。
図6:外部ゲート抵抗の値の増減は多くの性能特性に影響を与えるため、設計者はトレードオフを評価する必要があります。(画像提供:Infineon Technologies AG)
妥協の必要なし
システム設計には妥協が伴いますが、適切なコンポーネントを使えば、そのような妥協を大幅に軽減できます。たとえば、InfineonのEiceDRIVERゲートドライバICは、高い電力効率、ノイズイミュニティ、および堅牢性をもたらします。さらに、このゲートドライバICは使いやすく、高速短絡保護、非飽和(DESAT)フォルト検出と保護、アクティブミラークランプ、スルーレート制御、シュートスルー保護、故障、シャットダウン、過電流保護、I2Cデジタルコンフィギュアビリティなどの機能を備えています。
このドライバは、シリコンデバイスとワイドバンドギャップパワーデバイスの両方に適しています。低電力、低電圧、非絶縁型のローサイドドライバから絶縁型のkV/kWデバイスに至るまで、広範な選択肢が用意されています。状況によって効果的な選択肢となるデュアルドライバとマルチチャンネルドライバもあります。
25V ローサイドゲートドライバ
選択できるさまざまなデバイスのうち、1ED44176N01FXUMA1は、DS-O8パッケージの25V ローサイドゲートドライバです(図7)。この低電圧パワーMOSFETおよびIGBT非反転ゲートドライバは、独自のラッチ耐性CMOS技術を採用し、堅牢なモノリシック構造を実現しています。
ロジック入力は、標準的な3.3V、5V、15VのCMOSまたはLSTTL出力に適合し、誤信号によるトリップを最小限に抑えるシュミットトリガ入力を備えています。また、出力ドライバは電流バッファステージに対応しています。最大50kHzで50A/650Vのデバイスを駆動することができ、ヒートポンプなどのACライン電源駆動の家電製品やインフラが対象となります。
図7:1ED44176N01FXUMA1は、独自のラッチ耐性CMOS技術を採用した、低電圧/低消費電力アプリケーション向けでDS-08パッケージの小型ゲートドライバです。(画像提供:Infineon Technologies AG)
1ED44176N01FXUMA1の主な仕様のうち、標準出力ソース短絡パルス電流(<10μ秒パルス)は0Vで0.8Aであり、出力シンク短絡パルス電流は15Vで1.75Aです。重要な動的仕様には、ターンオンとターンオフの時間が50ns(標準値)/95ns(最大値)、ターンオンの立ち上がり時間が50/80ns(標準値/最大値)、ターンオフの立ち下がり時間が25/35ns(標準値/最大値)などが含まれます。
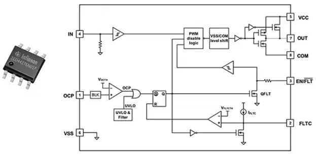
1ED44176N01Fの接続は比較的簡単で、過電流保護(OCP)センス用ピンとFAULTステータス出力があります(図8)。また、フォールトクリア時間をプログラムするための専用ピンもあります。通常動作を行うにはEN/FLTピンをプルアップし、ドライバを無効にするにはプルダウンします。
VCCピンの内部回路は、VCC電源電圧が必要な動作範囲内に戻るまで出力をLowに保持する不足電圧ロックアウト保護を提供します。また、ロジックグランドとパワーグランドを分離し、ノイズイミュニティを強化します。
図8:わずか8ピンの1ED44176N01Fゲートドライバは、プロセッサとパワーデバイスへの接続が比較的簡単です。(画像提供:Infineon Technologies AG)
接続は比較的簡単ですが、このゲートドライバと関連パワーデバイスのユーザーは、EVAL1ED44176N01FTOBO1評価ボードの恩恵を受けられます(図9)。このボードを使用することで、設計者は電流検出シャント抵抗(RCS)、OCPと短絡保護用の抵抗コンデンサ(RC)フィルタ、フォールトクリアタイムコンデンサを選択し評価ができます。
図9:EVAL1ED44176N01FTOBO1評価ボードにより、設計者は関連するスイッチングデバイスで主要なゲートドライバの動作点を設定および測定できます。(画像提供:Infineon Technologies AG)
高電圧SiC MOSFETゲートドライバ
ACラインの家電製品用ゲートドライバやそのパワーデバイスよりもはるかに高電圧レベルにあるのが、5700VRMS定格の絶縁型シングルチャンネル12A SiC MOSFETゲートドライバである1EDI3031ASXUMA1です(図10)。このドライバは、5kW以上の車載モータ駆動用に設計された高電圧デバイスで、400V、600V、1200VのSiC MOSFETに対応します。
図10:EDI3031ASは、5kW以上の車載モータ駆動用に設計された絶縁型シングルチャンネル12A SiC MOSFETゲートドライバです。(画像提供:Infineon Technologies AG)
このデバイスは、Infineonのコアレストランス(CT)技術を使用してガルバニック絶縁を実現しています(図11)。
図11:独自のコアレストランスを使用してガルバニック絶縁を行います。図の左はイラストで、右ではその構造を確認できます。(画像提供:Infineon Technologies AG)
この技術にはいくつかの特長があります。±2300V以上の大きな電圧スイングが可能で、負と正の過渡現象に対する耐性を備えています。電力損失が少ないことも特長の1つです。さらに、コモンモードノイズの影響を受けない極めて堅牢な信号伝達機能があり、最大300V/nsのコモンモード過渡耐圧(CMTI)をサポートします。また、伝播遅延マッチングが密であるため、経年変化、電流、温度によるばらつきがなく、許容差と堅牢性をもたらします。
1EDI3031ASXUMA1ドライバは、最大1200VのSiC MOSFETをサポートし、12Aのピーク電流でレールツーレール出力を持ち、標準的な伝播遅延は60nsです。1000Vで最大150V/nsのCMTIを持ち、10Aの内蔵アクティブミラークランプは単極スイッチングをサポートします。
このドライバは、電気自動車(EV)用トラクションインバータ、ハイブリッドEV(HEV)用トラクションインバータおよび、その両方の用途向けの補助インバータを対象としています。そのため、ASIL B(D)クラスの評価やAEC-Q100に準拠した製品検証をサポートする目的で、いくつかの安全機能を統合しています。
これらの機能には、冗長なDESATとOCP保護、ゲートと出力段の監視、シュートスルー保護、1次/2次電源の監視、内部監視などが含まれます。8kVの基礎絶縁はVDE V 0884-11:2017-01に適合し、UL 1577に認定されています。
1EDI3031ASXUMA1ドライバは、そのパワーレベルと車載要件への適合により、強力ですが「鈍い」デバイスよりも優れています。すべての安全機能に加え、適切な機能を確保するための状態図も実装しています(図12)。その「積極的」な診断機能は、システム故障の際に「安全な状態」に維持する能力を提供します。
図12:1EDI3031ASXUMA1ゲートドライバの洗練度と完全性のセルフチェックが、その動作モードの状態図によって明確に示されています。(画像提供:Infineon Technologies AG)
1EDI3031ASXUMA1を使用する設計者は、EDI302xAS/1EDI303xAS EiceDRIVERゲートドライバファミリ用の1EDI30XXASEVALBOARDTOBO1評価ボードを使用して、すぐに作業を開始できます(図13)。
図13:EDI302xAS/1EDI303xAS EiceDRIVERゲートドライバファミリ用の1EDI30XXASEVALBOARDTOBO1評価ボードにより、設計者はこのハイパワードライバと関連のパワーデバイスを評価できます。(画像提供:Infineon Technologies AG)
汎用性の高いこの評価プラットフォームは、図14に示すハーフブリッジ構成を特長としています。これにより、HybridPACK DSC IGBTモジュールまたはディスクリートPG-TO247-3パワーデバイスのいずれかを実装できます。
図14:1EDI30XXASEVALBOARDTOBO1評価ボードは絶縁ハーフブリッジ構成を実装しており、モジュールまたはディスクリートデバイスで使用できます。(画像提供:Infineon Technologies AG)
この評価ボードの詳細なデータシートには、回路図、部品表、さまざまな接続方法と接続場所の詳細、構成の詳細、動作シーケンス、LEDインジケータの詳細などが含まれています。
まとめ
ゲートドライバは、低レベル、ローパワーのデジタルプロセッサの出力と、SiやSiC MOSFETなどのパワーデバイスのゲートにおける高レベル、ハイパワー、大電流要件の間の重要なインターフェースです。ドライバをパワーデバイスの特性や要件に適切に適合させることは、インバータ、モータドライブ、照明コントローラなどのパワーシステムにおいて、信頼性の高いスイッチング回路を実現する際に必須となります。
上述したように、複数の先進的な独自技術に基づき、評価ボードやキットでサポートされている広範なドライバ製品は、設計者が最適なマッチングを実現するのに役立ちます。
関連コンテンツ
(1) 数ステップでシリコンカーバイドMOSFETのゲートドライバを選択
(2) スイッチにはドライバが必要
(3) InfineonのEiceDRIVER™ゲートドライバIC選択ガイド2022
(4) ゲートドライバIC:MOSFET、IGBT、SiC MOSFET、窒化ガリウムHEMT用のEiceDRIVER™ゲートドライバIC
(5) AN2018-03 過電流保護およびフォルト/イネーブル付きローサイドドライバ1ED44176N01Fの技術説明
免責条項:このウェブサイト上で、さまざまな著者および/またはフォーラム参加者によって表明された意見、信念や視点は、DigiKey Electronicsの意見、信念および視点またはDigiKey Electronicsの公式な方針を必ずしも反映するものではありません。
このページのコンテンツはDigiKey社より提供されています。
英文でのオリジナルのコンテンツはDigiKeyサイトでご確認いただけます。
DigiKey社の全製品は 1個からマルツオンラインで購入できます

ODM、OEM、EMSで定期購入や量産をご検討のお客様へ【価格交渉OK】
毎月一定額をご購入予定のお客様や量産部品としてご検討されているお客様には、マルツ特別価格にてDigiKey社製品を供給いたします。
条件に応じて、マルツオンライン表示価格よりもお安い価格をご提示できる場合がございます。
是非一度、マルツエレックにお見積もりをご用命ください。





