統合型双方向電流センスアンプを使用して電流監視を効率的に実装
著者 Jeff Shepard(ジェフ・シェパード) 氏
Digi-Keyの北米担当編集者 の提供
2021-12-09
マルツ掲載日:2022-04-04
自律走行車、ファクトリオートメーションやロボティクス、通信、サーバの電源管理、D級オーディオアンプ、医療システムなど、多様化するアプリケーションで高速かつ正確な電流監視が必要とされています。これらのアプリケーションの多くで、双方向電流センシングが求められています。しかも、それを効率的かつ最小限のコストで実現する必要があります。
2つの単方向電流センスアンプ(CSA)を使用して双方向電流センスアンプを構築することは可能ですが、複雑で時間のかかるプロセスになることもあります。これには、2つの出力を組み合わせて1つのシングルエンド出力にするために別のレールツーレールオペアンプを使用するか、マイクロコントローラで2つのA/Dコンバータ(ADC)入力を使用してマイクロコントローラの符号化とマシンサイクルを追加する必要があります。
最後に、2つの単方向CSAを使用して双方向CSAを構築すると、単方向CSAを双方向ソリューションに統合するために追加コンポーネントも必要となり、より多くの回路基板スペースが使用されます。また、部品数の増加により、信頼性が低下し、必要な在庫水準が高まるおそれもあります。その結果、コストや設計スケジュールが計画を超えることになりかねません。
こうした懸念を回避する手段として、高速で精密な統合型双方向CSAを活用する方法があります。この場合、最も小型のソリューションを実現する低インダクタンスのシャント抵抗を内蔵した統合型双方向CSA、またはより柔軟な設計とレイアウトオプションを提供する外部電流シャントを使用したCSAを選択できます。
この記事では、双方向CSAの実装要件と、より統合されたアプローチの利点について考察します。次に、STMicroelectronics、Texas Instruments、Analog Devicesのデバイス例を、主要なパラメータや特徴的な差別化要素を含めて紹介します。最後に、これらのデバイスを用いた設計の開始方法を示します。この中で、関連するリファレンス設計/評価キット/開発キット、および設計と実装に関するヒントも紹介します。
2つの単方向CSAを使用する方法
双方向CSA回路は、2つの単方向CSAを使用して、複数の方法で構築できます(図1)。左の例で使用されているAnalog DevicesのMAX4172ESA+Tは、内部負荷抵抗がないため、ディスクリートデバイスのRaとRbを使用しています。右の例のMAX4173TEUT+Tは、電流出力を電圧に変換するための12kΩ内部抵抗を備えています。
図1:2つの単方向電流センスアンプを使用する双方向電流センスアプリケーションは、外部負荷抵抗(左)または内部負荷抵抗(右)を用いて実装することができます。(画像提供:Analog Devices)
MAX4173TEUT+Tの回路は2つの負荷抵抗を必要としませんが、帰還に1nFのコンデンサを追加して、部品Bの制御ループを安定させています。いずれの場合も、2つのCSAからの出力電流は、MAX4230AXK+T汎用オペアンプを使用して結合されます。
どちらのアプローチも、1つの双方向CSAを使用する場合に比べて部品数が多くなります。部品数の増加に加えて、単方向CSAの両方をVSENSE抵抗の近くに配置する必要があるため、プリント基板レイアウトが複雑になります。
双方向CSAを使用したアプリケーション例
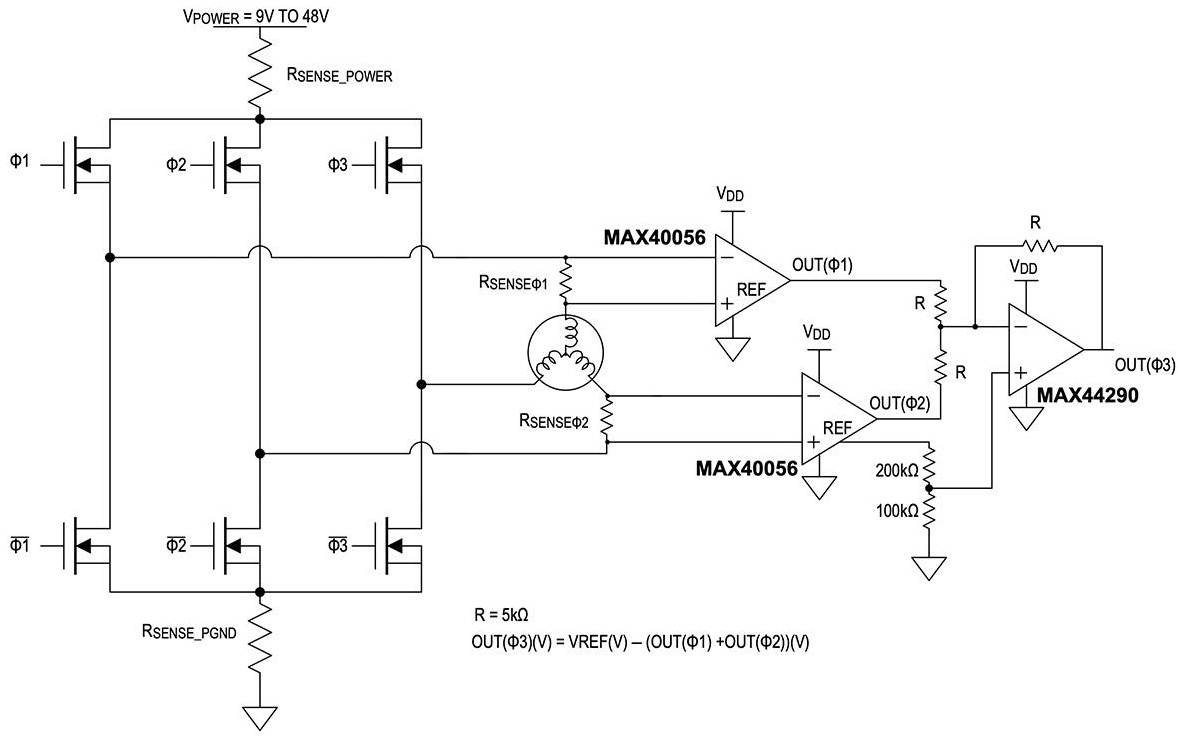
双方向CSAは汎用性の高いデバイスであり、幅広いアプリケーションで使用されています。たとえば、3相サーボモータシステムで2つのCSAを使用すると、3相すべての瞬間的な巻線電流を、さらなる計算やパルス幅変調(PWM)のパルス位相やデューティサイクルに関する情報なしに特定することができます(図2)。
図2:3相サーボモータのアプリケーションでは、2つの双方向CSAを位相1(RSENSEΦ1)と位相2(RSENSEΦ2)のセンス抵抗に接続して、第3の相巻線の電流を表す電圧を生成することができます。(画像提供:Analog Devices)
キルヒホッフの法則によると、最初の2つの巻線に流れる電流の和は、3つ目の巻線に流れる電流と等しくなります。この回路では、2つのMAX40056TAUA+双方向CSAを使用して2相電流を測定し、MAX44290ANT+T汎用オペアンプで合計します。3つのアンプの基準電圧はすべて同じなので、レシオメトリックな測定結果が生じます。
別の例であるD級オーディオアンプでは、Texas InstrumentsのINA253A1IPWなどの双方向CSAを1つ使用することで、スピーカの負荷電流を正確に測定することができます(図3)。
図3:D級オーディオ設計では、双方向CSA(INA253)を使用して、スピーカの機能強化や診断の実装が行えます。(画像提供:Texas Instruments)
スピーカの主要なパラメータや以下のパラメータの変化を定量化することで、スピーカ負荷電流のリアルタイム測定を診断やアンプ性能の最適化に使用することができます。
ステンレス製のネジロックは、どのような状況でもしっかりした接続を可能にします。本コネクタシステムでは、2本のネジで固定する前にしっかりと電気的に接続する「MATE-BEFOR-LOCK」機構が使用されています。これにより、技術者がメンテナンスやテストの際、一時的にコネクタを嵌合することができます。
・コイル抵抗
・スピーカのインピーダンス
・共振周波数と共振周波数におけるピークインピーダンス
・スピーカのリアルタイムな周囲温度
基板レイアウトのヒントと電流シャントの考慮事項
電流センシング回路を実装する際には、寄生抵抗やインダクタンスが問題となります。また、過剰なはんだや寄生トレース抵抗によって、センシングエラーが生じることもあります。よく使用されるのは、4端子の電流センス抵抗器です。4端子の抵抗器が選択できない場合は、ケルビンプリント基板レイアウト技術を使用する必要があります(図4)。
図4:ケルビンセンストレースは、電流センス抵抗器のはんだコンタクトパッドのできるだけ近くに配置する必要があります。(画像提供:Analog Devices)
ケルビンセンストレースを電流センス抵抗器のはんだコンタクトポイントのできるだけ近くに配置することで、寄生抵抗を最小限に抑えることができます。ケルビンセンストレースの間隔が広くなると、トレースの抵抗が増えるために測定誤差が生じます。
センス抵抗器の選択は、寄生インダクタンスを最小限に抑えるための重要な要素です。電圧誤差は負荷電流に比例するため、パッケージのインダクタンスは最小限に抑える必要があります。
一般的には、巻線抵抗器のインダクタンスが最も高く、標準的な金属皮膜デバイスのインダクタンスは中程度です。電流センスアプリケーションでは、一般的に低インダクタンスの金属皮膜抵抗器が推奨されます。
シャント抵抗器の値は、ダイナミックレンジと消費電力のトレードオフの関係にあります。大電流のセンシングには、熱放散(I²R)を最小限に抑えるために、低抵抗値のシャントを使用することが推奨されます。低電流のセンシングでは、オフセット電圧がセンシング回路に与える影響を最小限にするために、より高い抵抗値を使用することができます。
ほとんどのCSAが電流の測定に外部シャントを使用していますが、内部電流シャントを使用するCSAもあります。内部シャントを使用すると、部品点数を減らせるため、より小型の設計が可能になります。
ただし、いくつかのトレードオフを伴います。たとえば、シャントの値があらかじめ決められているため柔軟性に欠けること、外部シャントCSAに比べてより高い静止電流が必要なこと、測定可能な電流量が内部シャントの機能によって制限されることなどです。
高電圧、高精度の双方向CSA
STMicroelectronicsのTSC2011ISTは、その精密な機能を生かして低抵抗の外部電流シャントを使用することで、設計者が消費電力を最小限に抑えることを可能にします(図5)。この双方向CSAは、データ取得、モータ制御、ソレノイド制御、計測器、テストおよび測定、プロセス制御などのアプリケーションで、精密な電流測定を実現するように設計されています。
図5:TSC2011ISTは、エネルギー節約を最大化するためにシャットダウンピン(SHDN)を備えており、産業用温度範囲のー40~+125℃で動作します。(画像提供:STMicroelectronics)
TSC2011ISTは、60V/Vのアンプゲイン、内蔵の電磁干渉(EMI)フィルタ、2kVの人体モデル(HBM)の静電気放電(ESD)耐性(JEDEC規格JESD22-A114Fによる)を備えています。TSC2011は、フルスケールで10mVという低い電圧降下を検出できるため、安定した測定が可能です。750kHzのゲイン帯域幅積と7.0V/µsのスルーレートを組み合わせることで、高精度と高速応答を実現しています。
設計者は、STEVAL-AETKT1V2評価ボードを使用して、TSC2011ISTの使用をすぐに開始することができます(図6)。この製品は、-20~+70Vの幅広いコモンモード電圧で電流を検知することができます。TSC2011ISTの特長は次のとおりです。
・ゲイン誤差:最大0.3%
・オフセットドリフト:最大5µV/℃
・ゲインドリフト:最大10ppm/℃
・静止電流:シャットダウンモードで20µA
図6:STEVAL-AETKT1V2評価ボードには、メインボードとTSC2011ISTを搭載したドーターカードが含まれています。(画像提供:STMicroelectronics)
内部シャントを備えた双方向CSA
Texas InstrumentsのINA253A1IPWは、2mΩ、0.1%の低インダクタンス電流シャントを内蔵し、最大80Vのコモンモード電圧に対応しています(図7)。INA253A1IPWは、大きなdv/dt信号を抑制するために強化されたPWM除去回路を設計者に提供し、モータドライブやソレノイドバルブ制御などのアプリケーションでリアルタイムの連続電流測定を可能にします。内部アンプは精密なゼロドリフトトポロジを特長としており、コモンモード除去比(CMRR)は、DC CMRRで120dB以上、AC CMRRで90dB(50kHz)です。
図7:INA253A1IPW双方向CSA(図は標準的なアプリケーション例)は、内部電流シャントを備え、-40~+85℃で±15Aの連続電流を測定することができます。(画像提供:Texas Instruments)
設計者は、関連するINA253EVM評価ボードのテストポイントを使用してCSAの機能ピンにアクセスすることで、INA253A1IPWをベースにしたシステム設計の開発を加速させることができます(図8)。この2層基板の寸法は2.4×4.2インチで、1オンスの銅で製造されています。
図8:この2層INA253EVMの寸法は2.4×4.2インチで、1オンスの銅で製造されています。下層には部品はありませんが、銅製のグランドプレーンがあり、リターン電流の低インピーダンス経路となっています。(画像提供:Texas Instruments)
プリント基板上に搭載されるサポート回路は最小限のもので、必要に応じて機能を再構成したり、取り除いたり、バイパスしたりすることができます。INA253EVMには以下のような特長があります。
・3個のINA253A1IPWデバイス
・すべてのピンへの容易なアクセスを提供
・-40~+85℃の全温度範囲でINA253 CSAに±15Aの電流を流すことができる基板レイアウトと構造
・デフォルト以外の構成では、プリント基板上にホルダを配置
下層には部品はありませんが、銅製のグランドプレーンがあり、リターン電流の低インピーダンス経路となっています。
AEC-Q100認定済みの双方向CSA
フルブリッジのモータ制御、スイッチング電源、ソレノイド、バッテリパック、および車載用アプリケーションにおける電流を監視するために、設計者はAnalog DevicesのLT1999IMS8-20#TRPBFを使用することができます(図9)。
図9:LT1999IMS8-20#TRPBFは、フルブリッジ電機子電流監視アプリケーションで使用される双方向CSAです。(画像提供:Analog Devices)
LT1999IMS8-20#TRPBFは、車載用アプリケーション向けのAEC-Q100認定済みで、消費電力を最小限に抑えるためのシャットダウンモードを備えています。このデバイスは、外部シャントを使用して、流れる電流の方向と量の両方を測定します。電源電圧とグランドの中間を基準とし、比例する出力電圧を生成します。設計者は、外部電圧を印加して基準レベルを設定することができます。
LT1999IMS8-20#TRPBFは、VSHDN(ピン8)がグランドから0.5V以内になると、約3µAを消費する低電力シャットダウン状態になります。入力ピン(+INおよび-IN)には、0~80Vの範囲内でバイアスをかけた場合(差動電圧をかけない場合)、約1nAの電流が流れます。また、1次の差動ローパスフィルタを内蔵し、デバイスの帯域幅を超える高周波信号を除去することで、EMI感受性を低減しています。
Analog Devicesは、LT1999シリーズで実験するための1698Aデモンストレーションボードを提供しています。このボードは、オンボードの電流センス抵抗器の電圧降下を増幅し、抵抗器を流れる電流に比例した双方向の出力電圧を生成します。設計者は、10V/V(DC1698A-A)、20V/V(DC1698A-B)、50V/V(DC1698A-C)の3種類から固定ゲインを選択できます。
PWM除去を備えた双方向CSA
ソレノイドやモータなどの誘導性負荷を制御する設計において、コモンモード入力のPWMエッジの除去を改善するために、設計者はMAX40056TAUA+を使用することができます(図10)。
図2の説明で述べたように、MAX40056TAUA+は、±500V/µs以上のスルーレートに対応できる双方向CSAです。このCSAの標準CMRRは、60dB(50V、±500V/µs入力)および140dBDCです。コモンモード範囲は-0.1V~+65Vで、-5Vまでの誘導性キックバック電圧に対する保護も備えています。
図10:MAX40056TAUA+は、内部リファレンス1.5V、強化されたPWM除去、正負両方の過電流状態を検出するための統合された内部ウィンドウコンパレータを備えています(左下、CIP入力で駆動)。(画像提供:Analog Devices)
このMAX40056TAUA+は、内部リファレンス1.5Vで、以下を含む多くの目的で使用することができます。
・差動型A/Dコンバータの駆動
・検知した電流の方向を示す出力のオフセット
・性能低下を軽減するための外部負荷への電流供給
より高いフルスケールの出力振幅が有効な場合や、3.3Vを超える電源電圧を必要とする場合には、設計者は内部リファレンスをより高い外部リファレンスの電圧でオーバーライドすることができます。
最後に、設計者は内部または外部リファレンスを使用して、内蔵の過電流コンパレータをトリップさせるための閾値を設定することができます。これにより、過電流障害の即時信号を提供できます。
MAX40056TAUA+用のMAX40056EVKIT#評価キットは、ソレノイドドライブやサーボモータ制御など、高精度、高電圧の双方向CSAアプリケーションを開発するための実績あるプラットフォームを設計者に提供します。
まとめ
車載用、ファクトリオートメーション、ロボティクス、サーバの電源管理、D級オーディオアンプ、医療システムなど、さまざまなアプリケーションで高速かつ正確な電流監視が必要とされています。多くの場合、双方向の電流センシングが必要となります。
幸いなことに、設計者は、高速で正確な双方向電流監視を迅速かつ効率的に実装するために、さまざまな統合型双方向CSAとそれらに関連した開発プラットフォームから選択することができます。
お勧めの記事
(1) BLDCモータやPMSモータとセンサレスベクトル制御を使用し精密なモーション制御を実現
(2) パワーステアリング、モータ、ロボティクス用角度センサの選択と使用法
免責条項:このウェブサイト上で、さまざまな著者および/またはフォーラム参加者によって表明された意見、信念や視点は、Digi-Key Electronicsの意見、信念および視点またはDigi-Key Electronicsの公式な方針を必ずしも反映するものではありません。
このページのコンテンツはDigi-Key社より提供されています。
英文でのオリジナルのコンテンツはDigi-Keyサイトでご確認いただけます。
Digi-Key社の全製品は 1個からマルツオンラインで購入できます

ODM、OEM、EMSで定期購入や量産をご検討のお客様へ【価格交渉OK】
毎月一定額をご購入予定のお客様や量産部品としてご検討されているお客様には、マルツ特別価格にてDigi-Key社製品を供給いたします。
条件に応じて、マルツオンライン表示価格よりもお安い価格をご提示できる場合がございます。
是非一度、マルツエレックにお見積もりをご用命ください。





