USB-C充電コントローラを使いファームウェアなしで急速充電を迅速に実装
著者 Stephen Evanczuk 氏
Digi-Keyの北米担当編集者 の提供
2021-04-06
マルツ掲載日:2021-07-19
5Gスマートフォンでは、ディスプレイの大型化と性能の向上、データスループットの向上などのために、急速充電が可能な大容量のバッテリが必要とされています。急速充電に対するユーザーの期待は高まり続けていますが、設計者の課題は、その期待に応えるために必要な電力レベルにおいて、過熱を引き起こすような非効率的な従来の充電方法から脱却することです。
USB Type-C(USB-C)Power Delivery(PD)3.0におけるプログラム可能電源(PPS)機能の導入は効果的なソリューションを提供するのに役立ちますが、ファームウェアの開発が必要な場合、製品の提供が結局滞ってしまうこともあります。
この記事では、5Gスマートフォンの急速充電に関する問題点と、USB-C PD 3.0 PPSを使用することで設計者が効率的に大型バッテリの急速充電の要件を満たすことができる点について説明します。
さらに、USB-C PD 3.0 PPSを有限ステートマシン(FSM)に実装し、高度に統合されたON SemiconductorのUSB-Cコントローラを開発者がどのように使用できるかを紹介しています。これにより、ファームウェアの開発が不要となり、次世代充電器への急速充電の実装が加速します。
スマートフォンの高性能化に伴い、急速充電アダプタに新たな課題が発生
市場アナリストによると、5Gスマートフォンは、2023年までにスマートフォンの総出荷台数の50%以上を占めるようになると予想されています。しかし、5Gサービスを利用できるこうしたスマートフォンを使ってみると、既存のスマートフォン用の充電器や充電ステーションでは、新世代のスマートフォンの高速充電要件に十分に対応できないことがわかります。
すでにSamsung S20 Ultra 5Gなどの5Gスマートフォンに見られるように、これらの洗練されたデバイスは、より大きなディスプレイを搭載し、処理能力が向上し、旧世代のスマートフォンよりもはるかに高いデータスループット能力を備えています。
ディスプレイの大型化とそれに伴う消費電力の増加に対応するため、現在発売されている5Gスマートフォンにはすでに大型のバッテリが搭載されています。たとえば、Samsung S20 Ultra 5Gは6.9インチのディスプレイを搭載し、従来のモデルよりも25%容量が大きい5,000mAhのバッテリを内蔵しています。
消費者は、大容量のバッテリによる長時間駆動を期待する一方で、充電時間については25%長くなるのではなく、むしろこれまでより短くなることを期待しています。自動車や家庭、オフィスなどに設置される充電ステーションの需要拡大に対応しようとするメーカーにとって、より大容量のバッテリの充電時間を短縮することは、バッテリ自体の限界を前に大きな課題となっています。
リチウムイオン(Li-ion)電池のメーカーは、充電電流と電圧の基準値を厳格に定めています。通常、定格1,000mAhの従来型のリチウムイオン電池は、0.7Cの充電レートや700mAの充電電流に対応しています。完全に消耗した5,000mAhのバッテリに0.7Cの充電レート(または3,500mAの充電電流)を適用すると、50%の充電状態に達するのにも約45分もかかります。
より高度なバッテリセル技術では1Cを超える充電レートに対応できますが、充電器と充電されるデバイスの両方で劇的に高い電力レベルをサポートできる必要があります。たとえば、5,000mAhのバッテリをより高い1.5Cのレートで充電した場合、0%から50%までの充電に必要な時間は約22分に短縮されますが、7.5Aの充電電流は、高効率の充電システムであっても部品にストレスを与え、過剰な熱負荷を発生させる可能性があります。
実際、電源やその他の機能の業界標準インターフェースとしてUSB-Cが広く受け入れられているため、互換性のある充電器でも、USB-Cケーブルを介して供給できる最大電流が上限となります。接続されたデバイスにケーブル情報を提供するemarker ICを搭載したUSB-Cケーブルの場合、最大電流は5Aとなります。(emarker以外のケーブルの場合、最大電流は3Aです)。
もちろん、モバイルデバイスメーカーは、電源入力とバッテリ充電回路の間にチャージポンプを挿入することで、この限界を克服することができます。たとえば、7.5Aの充電システムに対応するために、トラベルアダプタでは一般的な2分圧チャージポンプを使用して4Aで10Vを供給し、約8Aで5Vを充電回路に出力することができます。
このアプローチにより、トラベルアダプタではUSB-Cと互換性のある電流レベルを維持しながら、USB-Cの電圧(VBUS)を上げることができます。
充電量の増加に伴いより効果的な制御が必要
5V以上のVBUSレベルをサポートすることで、この高電圧、低電流のアプローチを使用することができます。USB PD 2.0仕様では、固定の電圧レベル(5V、9V、15V、20V)と電流(3Aまたは5A)の組み合わせを指定する一連の固定パワーデリバリオブジェクト(PDO)を定義しています。
USB PD 2.0の固定PDOは、より高い充電電力を可能にしますが、充電電圧や電流を高すぎたり低すぎる固定レベルに設定すると、充電効率が低下したり、許容できない熱負荷が発生したり、部品にストレスがかかったりする可能性があります。
実際には、入力電圧(USB-C VBUSから供給される)が出力電圧(バッテリ電圧)よりもわずかに高いときに、充電回路は最適な効率で動作します。しかし、通常の運転ではバッテリの電圧が絶えず変化するため、この最適な充電効率のポイントを維持するのが難しいのです。
バッテリが放電すると、バッテリ電圧とUSB-Cの充電電圧(VBUS)の差が広がり、充電効率が低下します。逆に、バッテリが充電されてくると、充電回路はバッテリを保護するために、充電電流を減らす必要があります。
トラベルアダプタの充電レベルを直接下げることができないと、消費電力が増大して効率が悪くなり、熱が発生します。その結果、最適な充電レベルは常に変化することになります。しかも、多くの場合、漸増的に変化するため、最大の効率を得るための充電電圧や電流の制御レベルもそれに応じて高まります。
USB-C PD 3.0 PPSによる効率化の仕組み
USB-C PD 3.0のPPS機能は、より高い充電電力でより効率的に充電したいというニーズの高まりに応えるために設計されたもので、充電されるデバイス(シンク)が充電器(ソース)に対して、充電電圧や電流の増減を拡張PDOで公表されているmVやmA単位で要求することができます。この機能により、シンクはソースの電圧と電流を調整して、充電効率を最適化することができます。
PPSの導入により、充電プロセスのあり方が大きく変わります。従来、充電アルゴリズムの制御と実行は、ソースの充電器により行われていました。PPSでは、充電アルゴリズムの制御がシンクに移行し、ソースはシンクの指示に従ってアルゴリズムを実行する必要があります。
PPSでは、スマートフォンなどのシンクが充電源と通信して電力供給を最適化し、以下のような簡単なやりとりを含むネゴシエーションプロトコルによって、相互に合意可能なPD「契約」に到達します。
(1)ソースは接続ケーブルが5Aに対応するかどうか確認します。
(2)ソースは最大7つのPDOで記述されたソースの電圧と電流の能力を通知します。
(3)シンクは通知されたPDOの1つを要求します。
(4)ソースは要求されたPDOを受け入れます。
(5)ソースは合意された電圧と電流レベルで電力を供給します。
先ほどのSamsungの5Gスマートフォンのような先進的なモバイルデバイスでは、この機能を利用して対応する充電器での急速充電を実現しています。急速充電対応のトラベルアダプタを設計し、他の製品に充電ステーションを組み込むメーカーが、この種の充電プロトコルを実装するには、一般的に、プロトコルを実行し、関連する電源装置を操作できるコントローラファームウェアを開発する必要があります。
しかし、USB-C PD PPSのような確立された規格の場合、FSMソリューションは効果的な代替手段となります。この結果、最終製品の提供を遅らせる原因となりうるファームウェアを開発する必要がなくなります。
ON SemiconductorのFUSB3307アダプティブソース充電コントローラを使うと、PPSを含むUSB-C PD 3.0のFSM実装により、大容量バッテリを搭載した次世代のスマートフォンやその他のモバイルデバイスの急速充電要件を満たすことができる充電器の開発を加速できます。
USB-C PD 3.0準拠の急速充電器用統合コントローラ
ON SemiconductorのFUSB3307は、外部プロセッサを必要とせずにUSB-C PD 3.0 PPSの実装を可能にする統合電源コントローラです。デバイスは、ケーブル検出、ロードゲートドライバ、複数の保護機能、定電圧(CV)と定電流(CC)レギュレーションに加え、PD 3.0デバイスポリシマネージャ、ポリシエンジン、プロトコル、PHY層をハードウェアに統合しています。
FUSB3307は、AC/DCとDC/DC充電器の両方をサポートするように設計されており、PD電源に適した包括的な応答を提供することができます。その結果、設計者はFUSB3307と比較的少数の追加デバイスとコンポーネントで、USB-C PD 3.0互換の電源を実装することができます。
シンクに接続すると、FUSB3307はシンクデバイスや接続ケーブルの能力を自動的に検出し、USB-Cの仕様に基づいて能力を通知します。サポートされている一連のPDOでシンクが応答すると、FUSB3307はVBUSを有効にして電源回路を制御し、要求された充電電圧と電流レベルがシンクに確実に供給されるようにします。
FUSB3307は包括的な制御機能を統合しているため、AC/DCとDC/DC充電器の設計の両方おいて、基本的な動作原理は概念的に同じです。シンクからのコマンドに応答して、ソースのFUSB3307は、CATH出力ピンを使ってソースのパワー段へのフィードバック制御信号を駆動します。
充電動作中、FUSB3307はVFBピンを使って充電電圧を監視し、IS+/IS-ピンを使ってセンシング抵抗で検出される充電電流を監視します。これらの監視レベルは、電圧ピン(VFB)と電流ピン(IFB)に接続された内部電圧/電流ループエラー回路に順次送られます。
次に、これらの信号がCV/CC制御用のCATHピンを制御します。FUSB3307の14ピンのスモールアウトライン集積回路(SOIC)パッケージの他のピンは、ロードゲートドライバ、USB-Cコネクタインターフェース、保護機能をサポートしています。
FUSB3307ソースコントローラで充電器の設計を簡素化
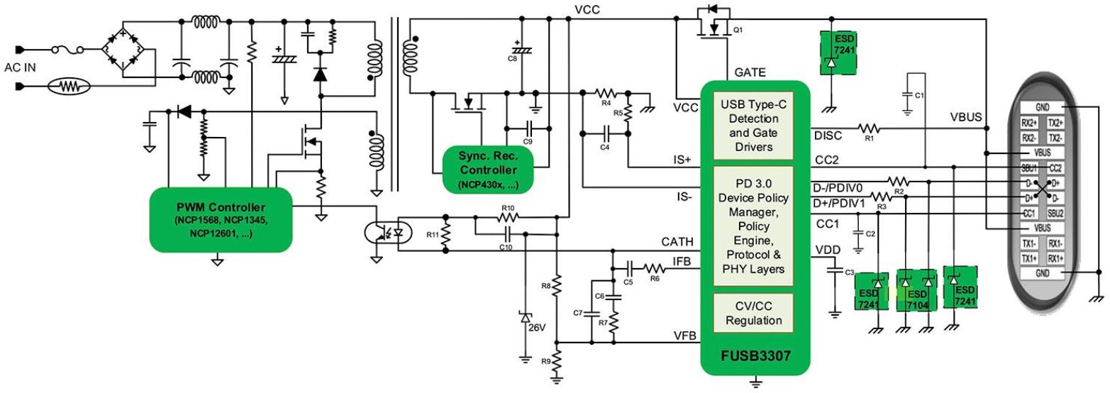
充電器の種類によって、一次側のCATH出力やVFB入力などのピンの構成は当然異なります。AC/DCウォールチャージャやAC/DCアダプタでは、FUSB3307が二次側の電圧と電流を監視し、一次側に制御フィードバックを駆動します(図1)。
図1:ウォールチャージャやアダプタのAC/DC設計において、FUSB3307は、絶縁オプトカプラを介してPWMコントローラを制御することで、異なる充電電圧を求めるシンクデバイスからのコマンドに応答します。(画像提供:ON Semiconductor)
この充電設計では、FUSB3307のCATH出力ピンは、通常二次側のオプトカプラのカソードに接続され、ON SemiconductorのNCP1568のような一次側パルス幅変調(PWM)コントローラにフィードバック制御信号を供給します。
二次側では、FUSB3307の電圧/電流センス入力が、ON SemiconductorのNCP4308などの同期整流器コントローラからの出力を監視します。
たとえば、車載用のDC/DC充電器の設計では、FUSB3307はDC/DCコントローラを直接制御します。ここでは、FUSB3307のCATHフィードバック信号を、ON SemiconductorのNCV81599などのDC/DCコントローラの補償(COMP)ピンに接続しています(図2)。
図2:車載充電器用のDC/DC充電器の設計では、FUSB3307がDC/DCコントローラの電圧出力を直接制御し、5Gスマートフォンなどのモバイル機器などのシンクからの指令に応じて出力を上げたり下げたりします。(画像提供:ON Semiconductor)
ON Semiconductorは、このDC/DC充電器設計を、FUSB3307用のFUSB3307MX-PPS-GEVB評価ボードに実装しています。このボードは、単一のDC電源で動作するように設計されており、PPS対応USB PD 3.0に準拠した完全な充電ソースを提供し、規格の最小3.3Vから最大21VまでのVBUSレベルで5A(最大)の電流を供給します。
この評価ボードにより、開発者はFUSB3307とUSB PD 3.0準拠デバイスや従来のUSB PD 2.0デバイスとのインタラクションを調べることができます。開発者は、このボードからラップトップやスマートフォンなどのUSB-C PD対応デバイスに供給されるVBUSの電圧と電流を監視することで、すぐに急速充電プロセスの検討を始めることができます。
このアプローチにより、特にFUSB3307が市販のUSB PD 3.0 5Gスマートフォンとインタラクションを行う能力や、スマートフォンでUSB PD 3.0 PPSプロトコルを使用して充電電圧と電流を最適化することについて、洞察を得ることができます。
この機能を示すデモの1つ[1]では、市販のSamsung S20 Ultra 5GがFUSB3307MX-PPS-GEVB評価ボードに一連のコマンドを発行し、充電電圧と電流を大小のステップで変更することが認められました(図3)。
図3:ON Semiconductor のFUSB3307MX-PPS-GEVB評価ボードは、市販の5Gスマートフォンのコマンドに応答して、充電電圧と電流を微調整するFUSB3307の能力を実証しています。(画像提供:ON Semiconductor)
このデモでは、ボードとスマートフォンが接続された後、図の最初の10秒で示されるように、5GスマートフォンがベースラインPDO(5.00V、最大5.00A)を選択しています。この段階では、充電電圧(VBUS)は5Vで、5Gスマートフォンは約2Aの充電電流(IBUS)を流しています。
その後、5Gスマートフォンは、ソースに4Aで8Vを供給する能力があることを通知する拡張PDOを要求します。FUSB3307はこの要求に応じ、変更が即時に行われます。VBUSは要求通りに8Vに急上昇し、IBUSは5GスマートフォンによるIBUS電流の増加に合わせて徐々に増加していきます。
このVBUSの急激な上昇の後、PPSによる充電電力の増加が明らかになります。5Gスマートフォンは、約210msごとにVBUSでの40mVの増加を要求し、徐々にVBUSをより高いレベルに引き上げていきます。
IBUSが4Aに達すると(図中の緑の破線)、FUSB3307は標準的なPPSプロトコルを使用して、要求された電流制限に達したことを5Gスマートフォンに通知する警告メッセージを発行します。5Gスマートフォンは、40mV単位でVBUSのさらなる増加を要求し続け、最終的に9.8Vに達しました。
日常的には、このようなアダプティブソース充電機能により、シンクデバイスの過熱などの問題を起こすことなく、急速充電に必要な最大の充電効率を達成することができます。
ON SemiconductorのFUSB3307MX-PPS-GEVB評価ボードを使用すれば、開発者はすぐに既存のデバイスでUSB-C PDの使用を検討し、ボードの関連リファレンス設計を拡張して、USB PD 3.0に準拠したユニットにカスタム急速充電を実装することができます。
何よりも、ファームウェアの開発が不要なのが魅力です。FUSB3307では、開発者が慣れ親しんだ電源技術を用いて、次世代の5Gスマートフォンやその他の対応機器の急速充電機能を最大限に活用できるアダプタを作ることができます。
結論
5Gスマートフォンはユーザーに豊富な新機能をもたらす一方で、これらのデバイスをサポートするために必要となるより大容量のバッテリが設計者の課題となっています。特に、スマートフォンを過熱させることなく急速充電が可能なトラベルアダプタや充電ステーションが必要です。
ON SemiconductorのFUSB3307アダプティブ充電コントローラは、USB PD 3.0 PPSに完全に準拠しており、ファームウェアの開発が不要なため、設計上のソリューションを即座に提供します。このコントローラを使い慣れた電源機器や部品と組み合わせることで、開発者は急速に拡大するUSB PD 3.0対応5Gスマートフォンやその他のモバイル機器に対応したアダプタを迅速に実装することができます。
参考
(1) 5G、急速充電、USB-Cプログラマブルパワー電源(PPS)の融合
免責条項:このウェブサイト上で、さまざまな著者および/またはフォーラム参加者によって表明された意見、信念や視点は、Digi-Key Electronicsの意見、信念および視点またはDigi-Key Electronicsの公式な方針を必ずしも反映するものではありません。
このページのコンテンツはDigi-Key社より提供されています。
英文でのオリジナルのコンテンツはDigi-Keyサイトでご確認いただけます。
Digi-Key社の全製品は 1個からマルツオンラインで購入できます

ODM、OEM、EMSで定期購入や量産をご検討のお客様へ【価格交渉OK】
毎月一定額をご購入予定のお客様や量産部品としてご検討されているお客様には、マルツ特別価格にてDigi-Key社製品を供給いたします。
条件に応じて、マルツオンライン表示価格よりもお安い価格をご提示できる場合がございます。
是非一度、マルツエレックにお見積もりをご用命ください。





