|
「アプリケーションラボ」は、Digi-Key社のご協力をいただいて、Digi-Key社が公開している新製品や技術情報を日本語でご紹介するWebページです。基礎技術から最新技術まで有益な情報を公開していますので、是非ご活用ください。
今回は、Maxim Integrated社のMAXM86146バイオセンシングモジュールを使用して、心拍数と血中酸素飽和度(SpO2)を測定できるウェアラブル機器を開発する方法について解説した記事をご紹介します。
■バイオセンシングモジュールを使用したヘルスフィットネスウェアラブルの開発
IoT技術が進化したおかげで、様々な機能を持つウェアラブル機器の開発が可能になりました。そして昨今の健康ブームに合わせて身体の状態を常に観察できるウェアラブル機器の開発が進んでいます。Maxim Integrated社はこの分野に早くから注目し、心拍数と血中酸素飽和度(SpO2)を測定できるデバイスを開発し販売しています。また、昨年突如猛威を振るい始めた新型コロナウイルスへの対処法としてもSpO2を測定できる機器の需要が急速に増えています。新型コロナウイルスに感染することで、呼吸機能が低下する症状をモニタリングすることができるためです。
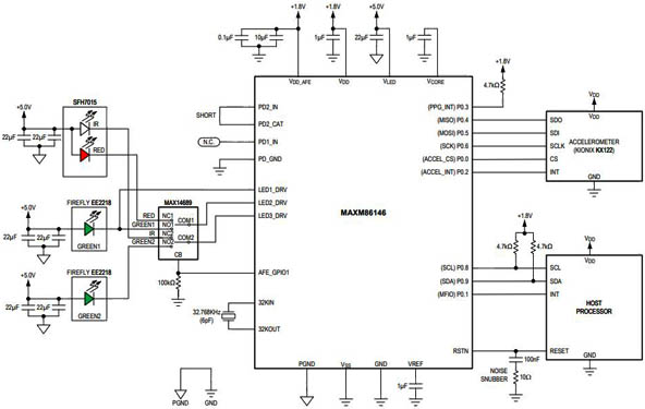
 < MAXM86146を使用した構成例 >
【アプリケーションラボ】では、Maxim Integrated社のMAXM86146というバイオセンシングモジュールを使用して、心拍数とSpO2を計測できる機器の開発方法を解説しています。
MAXM86146は、外部LEDからの光を受光するための2個の高感度フォトダイオードと受光した光をデジタルデータに変換するアナログフロントエンド(AFE)、そしてArm Cortex-M4によるマイコンで構成されています。AFEには2つの読み出しチャネルがあり、両方のチャネルには独立した19ビットA/Dコンバータと、周囲光キャンセル(ALC)回路があります。
MAXM86146は世界最小の光データ収集システム(4.5mm×4.1mm×0.88mmの38ピンOLGAパッケージ)で、外部に必要となるのはLEDとLEDからの入力を切り替えるアナログスイッチだけです。ただし、3軸加速度センサを加えることにより、心拍数測定中のユーザーの動きを補正したり、ユーザーが短時間静止する必要のあるSpO2測定中に動きを検出することができます。
 < MAXM86146EVSYSの外観 >
MAXM86146には、MAXM86146EVSYSという評価システムが用意されています。
MAXM86146EVSYSは、メインとなるデータ収集ボード(MAXSensor BLE#)とセンサードータボード(MAXM86146_OSB#)の2つのボードで構成されています。MAXSensor BLE#には、MAX32620ホストマイコンとNRF52832 Bluetoothチップが搭載されています。
MAXM86146_OSB#には、MAXM86146とLED、アナログスイッチが搭載されています。電源は、USB Type-Cまたはリチウムポリマー電池を使用して給電ができます。評価用のソフトがMaxim社から提供されているので、すぐに動作の確認を始めることができます。
ここで解説されているデバイスは、マルツオンラインのウェブサイトで購入できますので、是非参考にしてください。
バイオセンシングモジュール 【MAXM86146】 1,340.23円 |
 |
MAXM86146評価システム 【MAXM86146EVSYS】 17,380.44円 |
 |
DPDTアナログスイッチ 【MAX14689】 413.89円 |
 |
下記の2本の解説記事も同時に公開しました。合わせて参考にしてください。
■自動化装置内の電力品質の維持
電源装置では、電圧サージ、停電、周波数の不安定性、ノイズなどが問題になります。ここではこのような問題に対処して、電子機器に安定した電力を供給できるようにするために電源装置に求められる対策について解説します。
■2G、3G、4G LTEネットワークの廃止に関する更新情報
5Gの実用化が始まりましたが、2G、3G、4G LTEなどの従来のセルラーネットワークはどうなっていくのかが注目されています。ここでは、これらのネットワークの寿命や、4G LTEネットワークを利用できる期間といった疑問に回答します。
|