メルマガ
2021年度InnovateFPGAコンテスト-クリエイティブな設計者の持続可能性への取り組み
|
|
||||||
![]() |
2021年度InnovateFPGAコンテスト-クリエイティブな設計者の持続可能性への取り組み (Digi-Key社【アプリケーションラボ】技術解説記事のご紹介) |
||
|
|||||||
![]() |
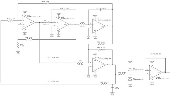
回路設計から部品の調達、基板製造/実装、ハーネス/ケース加工まで 「アンチエイリアスローパスフィルタ回路」の製作例をご紹介します |
||
| マルツエレックでは、回路設計から基板設計・製造・実装、そして量産まで皆さまのさまざまな「ものづくり」のお手伝いをさせていただく「プロトファクトリー」事業を行っています。 これまでにお引き受けした電子回路の設計事例としては ・ ワイヤレス給電+データ転送回路 ・ 携帯型超小型恒温槽 ・ 回生電力によるDCモータ駆動回路 ・ 高精度正負絶縁電源回路 ・ LEDドライブ回路 ・ メガソーラーシステム回路 などがあります。詳細は、こちらをご覧ください。その他の回路設計についてもご要望にお応えいたします。 回路設計をお引き受けするにあたっては、回路の詳細設計をする前にブロック図による概念設計を行い、SPICEシミュレーションを行って検証をしています。
データ収集システムにおいて、A/D変換する入力信号にナイキスト周波数(サンプリング周波数の1/2の周波数)より高い周波数成分が含まれているとエイリアシング(折り返し雑音)が発生し、正しい値を得られなくなります。それを防ぐには入力信号の帯域を制限する必要があり、そのために使用するのがアンチエイリアスフィルタです。 今回、データ収集を行う際に、必要に応じてアンチエイリアスローパスフィルタと RC ローパスフィルタを選択できる回路を設計しました。アンチエイリアスローパスフィルタ回路は、SPICEによるシミュレーションと実際の回路による実験を行って設計しています。キーデバイスとなるオペアンプは、複数の候補から吟味して選定しました。 マルツエレックでは回路設計だけでなく、部品の調達や基板の製造と実装、ハーネスやケースの加工、さらに量産までをお引き受けしています。詳細は、下記のWebページを参照してください。 ご相談は、ものづくり相談受付フォームからお申込みください。 ▽プロトファクトリー https://www.marutsu.co.jp/pc/static/protofactory/index ▽ものづくり相談受付フォーム http://sv.marutsu.co.jp/enquete/?id=16 |
||
| PICK UP PRODUCTS | ||
| 【3,300円以上[税込]】お買い上げで送料無料 | |||||||||||||||||||||
|
|||||||||||||||||||||
|
![]() |
||
|
|
























